社保即社会保险,它主要包括基本养老保险、基本医疗保险、工伤保险、失业保险和生育保险。基本养老保险是为劳动者在退休后提供基本生活保护的保险;基本医疗保险用于保险参保人员的基本医疗需求,减轻医疗费用负担;工伤保险是对因工作遭受伤害或者患职业病的职工给予物质帮助和补偿;失业保险是为失业人员在失业期间提供基本生活支撑和促进再就业的保险;生育保险主要是为生育妇女提供生育津贴和医疗服务。
那么,2025年自己怎么交社保?根据新社通app-社保缴费查询工具提供的2025社保缴费标准详情数据:

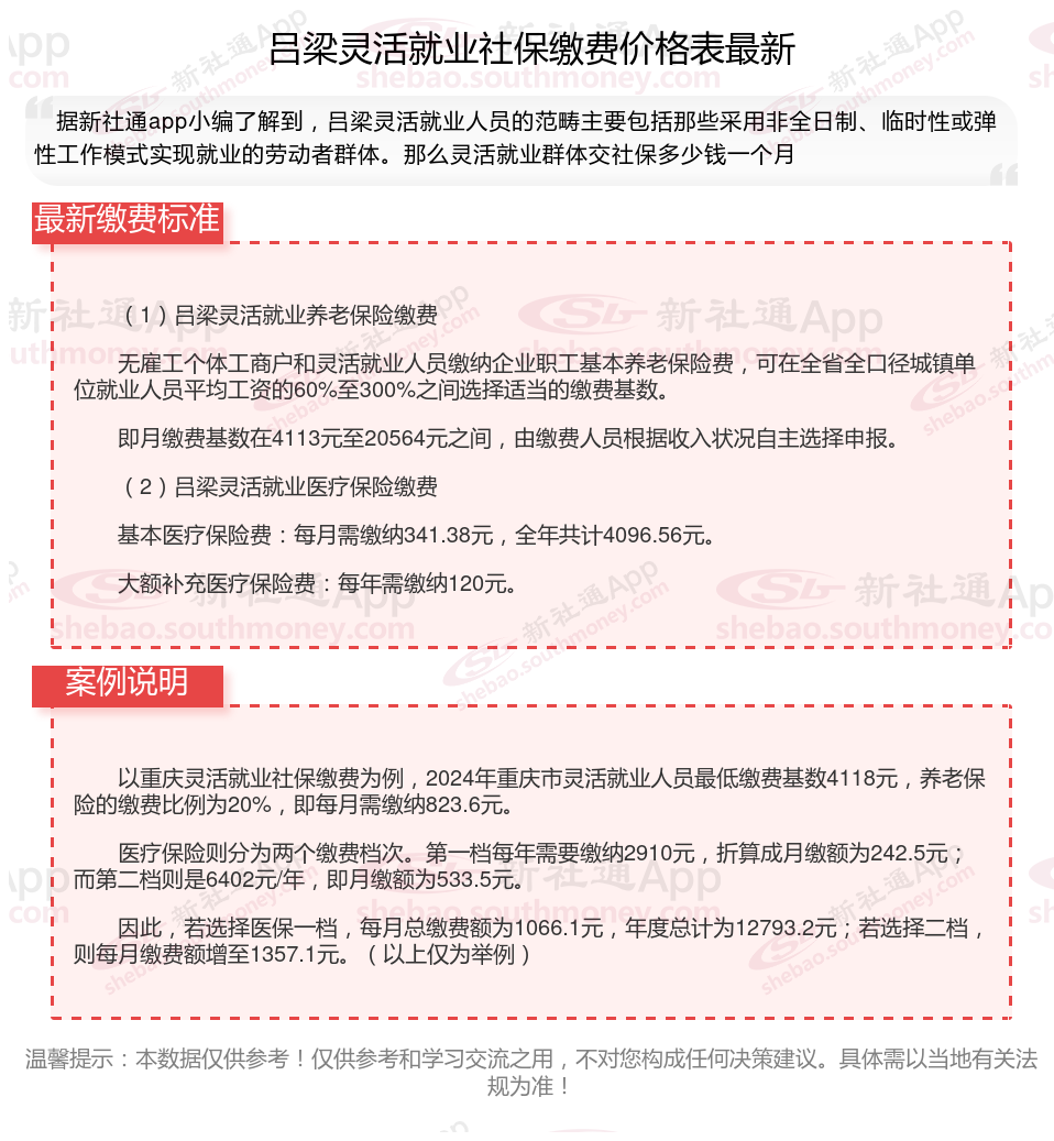
据新社通app数据显示,吕梁养老保险缴费基数2024-2025年最新标准如下:
吕梁灵活就业人员基本养老保险缴费基数暂按不低于4113元;
缴费比例:个人承担20%;养老保险缴费个人822.6元。
(注:本文数据仅供参考,具体以当地缴费标准为准)
社保续交需要哪些手续?
续交社保的流程相对简单,主要需要准备以下材料:
一、个人身份证明
需要提供有效的身份证原件及复印件。这是确认身份和办理续交手续的基本材料。
二、社保关系转出申报单或基金转移清单
如果之前有社保关系转出或基金转移的情况,需要提供相应的申报单或转移清单。这些可以证明你之前的社保缴纳情况和转出转入记录。
三、其他可能需要的材料
根据具体情况,可能还需要提供其他相关材料,如解除劳动关系的证明材料、个人账户档案材料等。
温馨提示:本数据仅供参考!仅供参考和学习交流之用,不对您构成任何决策建议。具体需以当地有关法规为准!