灵活就业社保是针对没有与用人单位签订劳动合同,劳动时间、收入、工作场所、劳动关系等与企业用人不同的就业形式而设立的社会保险体系。
据新社通app数据显示,平凉灵活就业养老保险缴费基数2024-2025年最新标准如下:
最低缴费基数:4317元;
个人缴费比例:20%;
(注:本文数据仅供参考,具体以当地缴费标准为准)
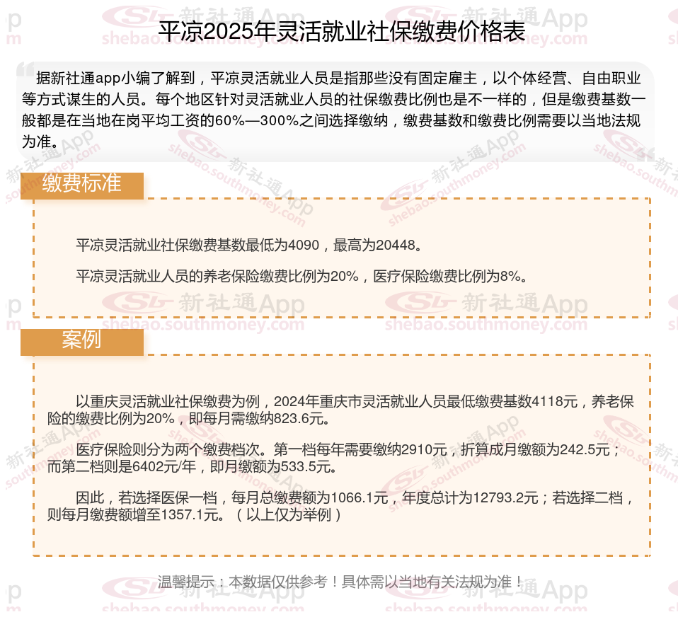
平凉灵活就业人员社保缴费基数2024-2025年最新标准是多少 灵活就业交社保划算吗?下表是2024-2025年平凉社保费用明细参考,根据新社通app-社保缴费查询工具提供的最新数据如下:

平凉灵活就业社保缴费基数最低为4090,最高为20448。
平凉灵活就业人员的养老保险缴费比例为20%,医疗保险缴费比例为8%。
》点击新社通app社保计算器,了解你的社保缴费明细!
新社通app数据所得,数据仅供参考。
灵活就业社保的缴费基数是以上年全省在岗职工月平均工资计算。
灵活就业社保缴纳不划算?
灵活就业人员买社保在一定程度上是划算的,但这也取决于个人的经济状况、职业规划以及对未来保险的需求。以下是对灵活就业人员买社保划算性的详细介绍:
缴费压力与经济负担
经济压力:
灵活就业人员收入不稳定,全额缴纳社保费用对他们来说可能是较大的经济负担。而且随着全口径社平工资逐年上涨,未来社保费用还会进一步增加。
参保险种有限:
企事业单位人员缴纳的社保包含医疗、养老、生育、工伤和失业5项,而灵活就业人员以个人身份缴纳职工社保,往往只能享受医疗和养老,无法享受工伤保险等其他险种。
缴费比例与基数:
灵活就业人员需要自行承担全部社保费用,这通常包括养老保险和医疗保险两部分。
缴费比例和基数会根据当地方案有所不同,但一般来说,相对于在职职工,灵活就业人员的缴费比例会更高。
划算的方面
其他保险:
灵活就业人员还可以享受生育保险、失业保险等附加福利(具体取决于当地法规)。
这些保险能够在特定情况下提供经济支持,减轻生活压力。
医疗保险:
缴纳的医疗保险可以在生病住院时享受医保报销待遇,减轻个人和家庭的经济负担。
医疗保险的报销比例和范围通常较为全面,能够覆盖大部分医疗费用。
养老保险:
灵活就业人员通过缴纳社保中的养老保险,可以在达到退休年龄后领取养老金,为晚年生活提供稳定的经济来源。
养老金的领取金额与缴费年限和缴费档次有关,多缴多得、长缴多得。
法规优惠:
部分地区为灵活就业人员提供社保补贴或优惠法规,如缴费补贴、税收减免等。
这些法规能够减轻灵活就业人员的缴费压力,提高参保的积极性。
综上所述,灵活就业人员买社保是否划算取决于个人的实际情况和需求。在做出确定之前,充分了解当地方案、评估自己的经济状况和未来需求,并咨询专业人士的看法。
温馨提示:本数据仅供参考!具体需以当地有关法规为准!