职工社保与灵活就业社保在参加的险种、缴费主体与比例、缴费基数与比例、户籍限制与缴费意愿以及保险对象与享受待遇等方面都存在显著差异。
据新社通app数据显示,辽宁朝阳灵活就业养老保险缴费基数2024-2025年最新标准如下:
最低缴费基数:4273元;
个人缴费比例:20%;
(注:本文数据仅供参考,具体以当地缴费标准为准)
辽宁朝阳社保一个月自费多少钱?根据新社通app-社保缴费查询工具提供的最新数据如下:

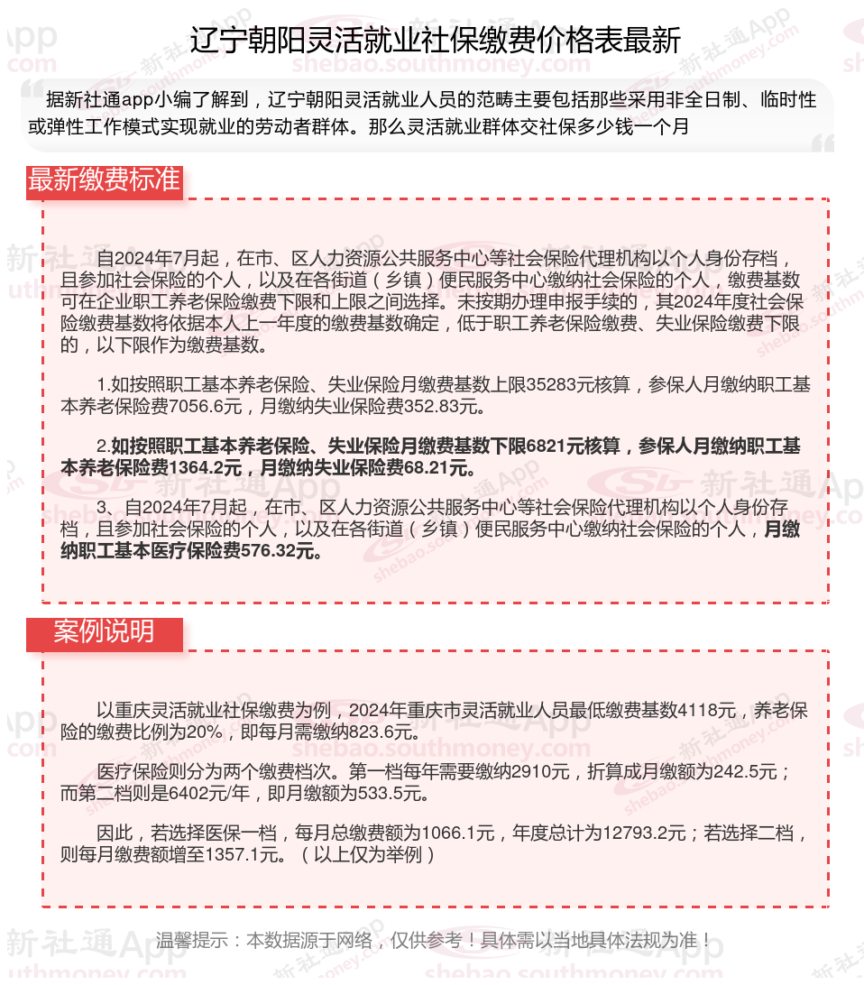
自2024年7月起,在市、区人力资源公共服务中心等社会保险代理机构以个人身份存档,且参加社会保险的个人,以及在各街道(乡镇)便民服务中心缴纳社会保险的个人,缴费基数可在企业职工养老保险缴费下限和上限之间选择。未按期办理申报手续的,其2024年度社会保险缴费基数将依据本人上一年度的缴费基数确定,低于职工养老保险缴费、失业保险缴费下限的,以下限作为缴费基数。
1.如按照职工基本养老保险、失业保险月缴费基数上限35283元核算,参保人月缴纳职工基本养老保险费7056.6元,月缴纳失业保险费352.83元。
2.如按照职工基本养老保险、失业保险月缴费基数下限6821元核算,参保人月缴纳职工基本养老保险费1364.2元,月缴纳失业保险费68.21元。
3、自2024年7月起,在市、区人力资源公共服务中心等社会保险代理机构以个人身份存档,且参加社会保险的个人,以及在各街道(乡镇)便民服务中心缴纳社会保险的个人,月缴纳职工基本医疗保险费576.32元。
温馨提示:本数据源于网络,仅供参考!具体需以当地具体法规为准!