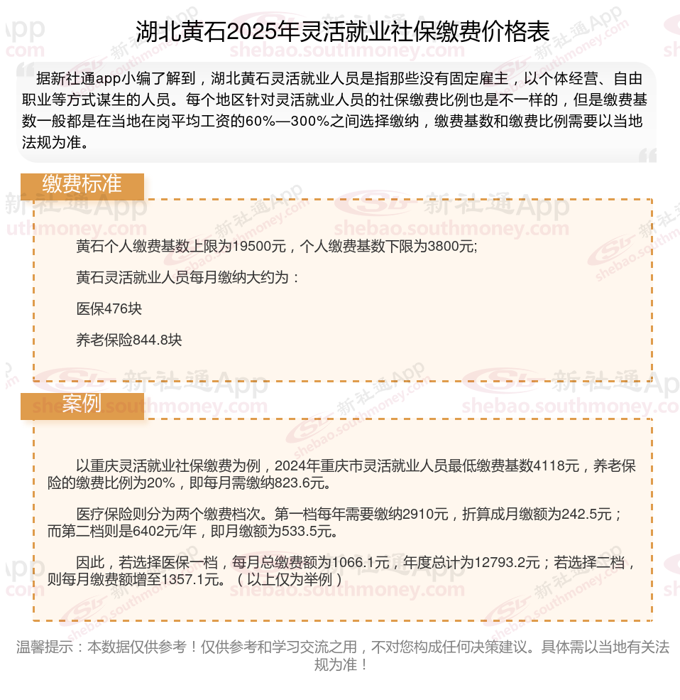
社保个人交需要多少钱一个月?根据新社通app-社保缴费查询工具提供的2025社保缴费标准详情数据如下:

灵活就业社保:就是自己交社保,缴费基数一般是社平工资的60%到300%。根据自己的预算选档次交就行,缴费比例一般为20%,费用全部自己出。
据新社通app数据显示,湖北黄石灵活就业养老保险最低缴费基数为:3800元;个人的缴费比例分别为:20%;
个人缴费金额:760元。
(注:本文数据仅供参考,具体以当地缴费标准为准)
社保个人交需要多少钱一个月?根据新社通app-社保缴费查询工具提供的2025社保缴费标准详情数据如下:

灵活就业社保:就是自己交社保,缴费基数一般是社平工资的60%到300%。根据自己的预算选档次交就行,缴费比例一般为20%,费用全部自己出。
据新社通app数据显示,湖北黄石灵活就业养老保险最低缴费基数为:3800元;个人的缴费比例分别为:20%;
个人缴费金额:760元。
(注:本文数据仅供参考,具体以当地缴费标准为准)
社保缴纳31和32年退休金有什么不一样?
2025-02-27 18:19个人养老保险
呼和浩特缴纳33年社保退休后能领多少退休金,和34年的区别有哪些?
2025-02-27 18:17个人养老保险
山东德州24年工龄退休工资是多少?(2025-02-27)
2025-02-27 18:11个人养老保险
养老保险一个月交多少钱?呼伦贝尔自由职业退休工资有多少?(2025-02-27)
2025-02-27 18:08个人养老保险
2025年伊春退休金能拿多少钱?附个人养老金计算器
2025-02-27 18:05个人养老保险
2025绥化退休工资计算公式,17年社保养老金能领多少?
2025-02-27 17:55个人养老保险
河北承德自己社保多少钱一个月?25年2月27日
2025-02-27 17:54个人养老保险
交33年社保和交35年社保,退休金差距有多大?以佛山举例
2025-02-27 17:53个人养老保险
养老保险交38年和41年有什么区别?用衢州举例算给你看
2025-02-27 17:48个人养老保险
2025年辽宁抚顺交25年养老金每个月能领多少钱?
2025-02-27 17:41个人养老保险
松原交社保,工龄37年和37年退休能领多少?
2025-02-27 17:34个人养老保险
养老保险一个月要交多少钱呢 社保缴纳29年能有多少退休金?(2025-02-27)
2025-02-27 17:32个人养老保险
社保缴纳32和34年退休金有什么不一样?
2025-02-27 17:31个人养老保险