灵活就业者需要根据自己的实际情况和需求来选择适合自己的社保方案。
那么,社保个体户缴费需要多少钱一个月呢?根据新社通app-社保缴费查询工具提供的2025社保缴费标准详情数据:

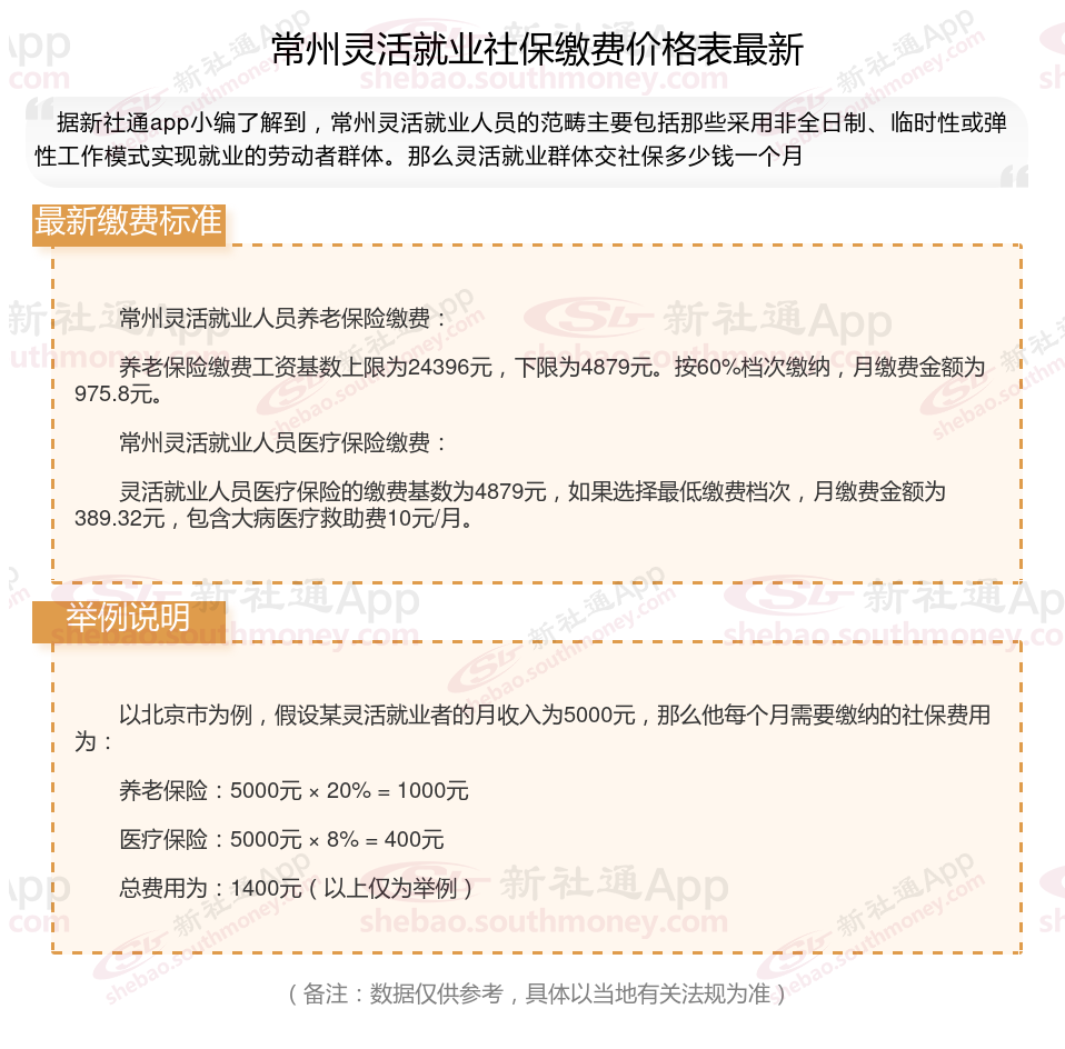
据新社通app数据显示,常州灵活就业人员养老缴费基数2024-2025年最新标准如下:
养老保险最低缴费基数为:4494元;
个人缴费比例:20%,个人缴费金额:898.8元;
(注:本文数据仅供参考,具体以当地缴费标准为准)
灵活就业者需要根据自己的实际情况和需求来选择适合自己的社保方案。
那么,社保个体户缴费需要多少钱一个月呢?根据新社通app-社保缴费查询工具提供的2025社保缴费标准详情数据:

据新社通app数据显示,常州灵活就业人员养老缴费基数2024-2025年最新标准如下:
养老保险最低缴费基数为:4494元;
个人缴费比例:20%,个人缴费金额:898.8元;
(注:本文数据仅供参考,具体以当地缴费标准为准)
养老金多少钱一个月?个人缴纳20年社保退休工资多少钱?(25年3月2日)
2025-03-02 19:44个人养老保险
文昌17年社保工龄养老金如何计算?
2025-03-02 19:44个人养老保险
仙桃社保养老金计算方法是怎样的?社保工龄34年养老金能领多少?
2025-03-02 19:28个人养老保险
工龄32年退休金计算方式是什么?青岛个体户退休金数额是多少?(2025-03-02)
2025-03-02 19:23个人养老保险
自由职业者缴纳23年社保退休工资多少钱?个人养老金可以补交吗?(2025/03/02)
2025-03-02 19:14个人养老保险
日喀则交120%的养老保险到32年可以领多少退休金?
2025-03-02 19:12个人养老保险
晋城自由职业者退休工资有多少?工龄26年退休金计算方式是什么?(03/02)
2025-03-02 19:11个人养老保险
30年工龄退休工资能拿多少?(2025-03-02)
2025-03-02 19:02个人养老保险
21年工龄退休工资如何计算?(03/02)
2025-03-02 18:56个人养老保险
缴30年200%养老保险,2025年退休,能领多少退休金?(2025-03-02)
2025-03-02 18:48个人养老保险
昭通社保2025年养老保险缴费标准是多少钱 2025年昭通社保最低缴费基数是多少?03/02
2025-03-02 18:46个人养老保险
陕西榆林社保交满16年每月领多少钱?
2025-03-02 18:44个人养老保险
退休金计算2025年最新 灵活就业人员缴费23年了,退休拿多少钱?(2025年3月2日)
2025-03-02 18:41个人养老保险
2025灵活就业社保社保退休金怎么算,22年养老金一个月多少钱?
2025-03-02 18:40个人养老保险