社保即社会保险,它主要包括基本养老保险、基本医疗保险、工伤保险、失业保险和生育保险。
那么,2025年自由职业怎么交社保?根据新社通app-社保缴费查询工具提供的2025社保缴费标准详情数据:

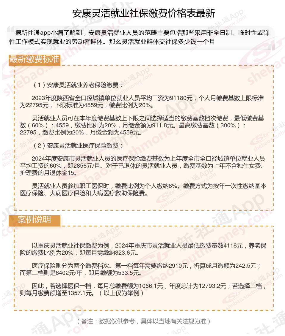
据新社通app数据显示,2024-2025年安康灵活就业人员养老保险的缴费标准是根据缴费基数来确定的:
个人养老保险缴费比例为20%,缴费基数的下限为4559元。
(注:本文数据仅供参考,具体以当地缴费标准为准)
社保续交需要哪些手续?
社保个人续交的操作流程如下:
1.解除劳动关系人员应凭《养老保险关系接续卡》和《失业证》(或解除劳动关系证明)及时到社会保险经办机构办理接续手续,办理社会保险登记,按照有关要求向社会保险经办机构办理申报缴纳手续。
2.与企业解除劳动关系后须跨统筹地区接续基本养老保险关系人员,另须按有关要求办理基本养老保险转移手续。
3.解除劳动关系人员失业期间中断基本养老保险缴费的,中断期间不计缴费年限,原基本养老保险个人账户封存,继续计息。重新就业后应继续缴费,前后缴费年限及基本养老保险个人账户储存分别合并计算。
4.失业职工或下岗转失业职工,在领取失业救济金期间,不缴纳医疗保险费、不享受医疗保险待遇、不计算缴费年限。
温馨提示:本数据仅供参考!仅供参考和学习交流之用,不对您构成任何决策建议。具体需以当地有关法规为准!