社保即社会保险,是依法建立的一种社会保险,旨在保护公民在年老、疾病、工伤、失业、生育等情况下依法获得物质帮助的权利。社会保险通过立法形式实施,以劳动者为保护对象,涵盖养老保险、医疗保险、失业保险、工伤保险和生育保险等主要项目。
那么,2025年个人怎么交社保?根据新社通app-社保缴费查询工具提供的2025社保缴费标准详情数据:

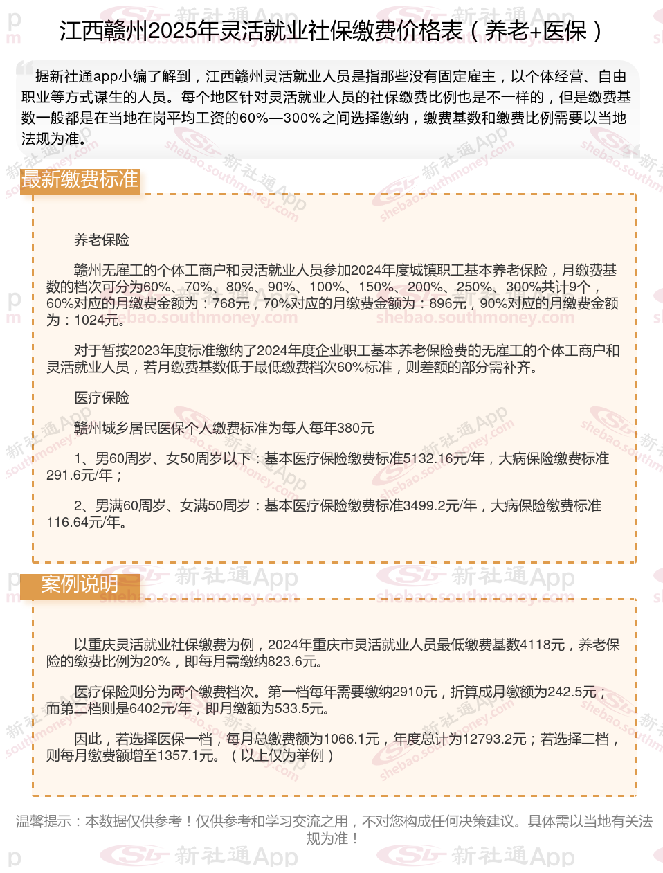
据新社通app数据显示,2024-2025年江西赣州灵活就业人员养老保险的缴费标准是根据缴费基数来确定的:
个人养老保险缴费比例为20%,缴费基数的下限为3839元。
(注:本文数据仅供参考,具体以当地缴费标准为准)
社保断缴影响大,这些后果你知道吗?
养老保险:断交期间不累计年限:断交后重新续交,缴费年限会接续计算。养老金待遇可能减少:因断交期间未缴费,个人账户金额减少,退休后养老金待遇可能略低。
医疗保险:在医疗方面。一旦社保断缴超过一个月,就无法享受医疗费用的报销待遇。这意味着如果在这个时候生病需要就医,所有的医疗费用都需要由自己承担,没有一分钱能够得到报销。
需要特别注意的是,大部分地区在医保断缴第二个月后将停止报销,但也有极少数地区在医保断缴三个月内仍可报销(这取决于当地法规)。
另外,如果社保断缴时间过长,例如断缴3个月,就需要连续缴纳6个月才能恢复医保报销资格;断缴6个月,则需要连续缴纳1年。如果中途经常断缴,可能会影响将来享受终身医保报销的资格。
「医保断缴三个月会清0」是指连续缴费年限清0,职工医保个人账户的钱是不会清0的,累计缴费年限也不会清0。
因此,在换工作或离职时,务必要谨慎考虑社保的情况,以避免不必要的麻烦和损失。保持社保的连续性对于个人的健康和生活质量非常重要。
生育保险断交后,如果生育时未连续足额缴纳生育保险费满足月数,如12个月,则无法享受生育险待遇,一般也不存在累计年限的说法。
失业保险:失业金领取的要求很苛刻,主动离职不行,必须由单位辞退才行。
工伤保险:基本不受影响。
影响购房、购车、子女上学等资格:在许多城市,社保的连续性是获取某些公共资源的重要指标。例如,在一些城市购房、购车或子女上学等,都对社保的连续性有严格要求。一旦社保断缴,这些资格的累计年限将重新计算,有些情况下,即使补缴也可能无效。
温馨提示:本数据源于网络,仅供参考!具体需以当地具体法规为准!