灵活交社保和职工社保之间存在显著的区别,主要体现在参保对象、缴费主体、缴费比例、缴纳险种、缴费基数、户籍限制以及享受的待遇等方面。
据新社通app数据显示,雅安养老保险缴费基数2024-2025年最新标准如下:
雅安灵活就业人员基本养老保险缴费基数暂按不低于4511元;
缴费比例:个人承担20%;养老保险缴费个人902.2元。
(注:本文数据仅供参考,具体以当地缴费标准为准)
雅安社保一个月自费多少钱?根据新社通app-社保缴费查询工具提供的最新数据如下:

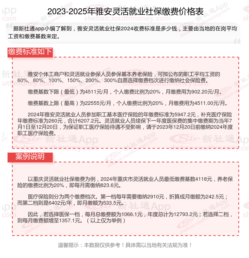
雅安个体工商户和灵活就业参保人员参保基本养老保险,可按公布的职工平均工资的60%、80%、100%、150%、200%、300%自愿选择缴费档次进行缴纳社会保险费。
缴费基数下限(最低)为4511元/月,个人缴费比例为20%,月缴费用为902.20元/月。
缴费基数上限(最高)为22555元/月,个人缴费比例为20%,月缴费用为4511.00元/月。
2024年雅安灵活就业人员参加职工基本医疗保险的年缴费标准为5947.2元,补充医疗保险年缴费标准为260元,合计6207.2元。灵活就业人员续保下一年度医保费的集中缴费期为当年7月1日至12月20日,为保证职工医疗保险待遇不受影响,请于2023年12月20日前缴纳2024年度职工医疗保险费。
温馨提示:本数据仅供参考!仅供参考和学习交流之用,不对您构成任何决策建议。具体需以当地有关法规为准!