灵活就业人员的社保缴费基数通常是根据当地职工平均工资的一定比例来计算的,一般会在40%至100%之间,具体比例可能因地区而异。例如,有些地方可能会要求以当地上年度在岗职工月平均工资为缴费基数。确定缴费基数之后,灵活就业人员需要按照一定的缴费比例来缴纳社保费用。养老保险缴费比例通常为20%,其中8%的部分会进入个人账户,而剩下的12%则会进入社会统筹基金。如果灵活就业人员的上年度月平均工资低于统筹地区上年度全口径城镇单位就业人员平均工资的60%,那么他们的缴费基数将按照60%来计算。相反,如果月平均工资超过统筹地区上年度全口径城镇单位就业人员平均工资的300%,那么缴费基数将按照300%来计算。
那么,灵活就业人员社保,要交多少钱?根据新社通app-社保缴费查询工具提供的2025社保缴费标准详情数据:

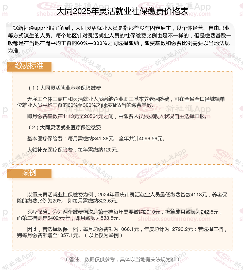
据新社通app数据显示,大同养老保险缴费基数2024-2025年最新标准如下:
大同灵活就业人员基本养老保险缴费基数暂按不低于4113元;
缴费比例:个人承担20%;养老保险缴费个人822.6元。
(注:本文数据仅供参考,具体以当地缴费标准为准)
养老保险:为退休后的生活提供基本的经济保险,确保在年老失去劳动能力时能够获得稳定的养老金,维持一定的生活水平。
医疗保险:社保卡可以用来看病就医,住院和手术费用可以按比例报销。此外,还可以用社保卡买药,减轻经济压力,让生活更轻松。
工伤保险:为职工提供工伤保险,支付医疗费用和生活护理费等。
失业保险:在失业期间提供经济支持,减轻生活压力。
生育保险:用人单位已经缴纳生育保险费的,其职工享受生育保险待遇;职工未就业配偶享受生育医疗费用待遇。所需资金从生育保险基金中支付。