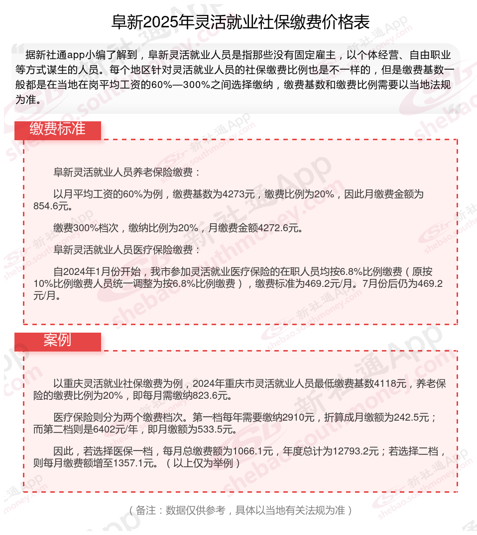
据新社通app数据显示,阜新灵活就业人员养老保险缴费基数2024-2025年最新标准如下:
缴费基数下限暂按不低于4273元/月执行。按照个人20%的缴费费率,个人养老保险缴费金额低于854.6元/月。
(注:本文数据仅供参考,具体以当地缴费标准为准)
那么,阜新自由职业社保一个月多少钱?根据新社通app-社保缴费查询工具提供的2025社保缴费标准详情数据:

养老保险要交多少年可以领养老金?
法定的企业职工退休年龄是男干部、职工年满60周岁,女干部年满55周岁,女职工年满50周岁。然而,对于从事井下、高温等繁重体力劳动或其他有害身体健康工作的职工,法定退休年龄是男职工年满55周岁,女职工年满45周岁。如果职工因病或非因工致残,完全丧失劳动能力,那么退休年龄为男职工年满50周岁,女职工年满45周岁。请注意,具体的退休年龄可能因方案调整、地区差异等因素而有所不同。因此,在规划退休计划时,建议咨询相关部门或专业人士以获取最准确的信息。