灵活就业者需要根据自己的实际情况和需求来选择适合自己的社保方案。
那么,打工人社保,要交多少钱?根据新社通app-社保缴费查询工具提供的2025社保缴费标准详情数据:

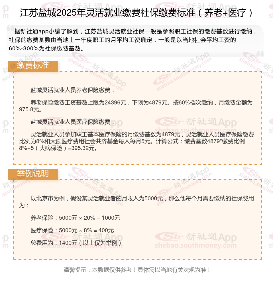
据新社通app数据显示,江苏盐城灵活就业养老保险缴费基数2024-2025年最新标准如下:
最低缴费基数:4494元;
个人缴费比例:20%;
(注:本文数据仅供参考,具体以当地缴费标准为准)
缴纳社保对于每个人来说,都具有多重好处和广泛用途。具体来说,交社保的好处和用途主要体现在以下几个方面:
养老保险:单位交20%,个人交8%,累计缴满15年,达到法定退休年龄就可以开始领取。个人缴纳的部分进入个人账户,如果离世时还有余额,可以作为遗产由家属继承。
医疗保险:医疗保险可用于医疗费用的报销,减轻因疾病带来的经济负担。同时,还可以享受老年的医保待遇服务。
工伤保险:为职工提供工伤保险,支付医疗费用和生活护理费等。
失业保险:失业保险旨在为失业的参保人员提供一定期限的经济援助,帮助其度过失业期并寻找新的就业机会。在失业期间,参保人员可以领取失业保险金,以维持基本的生活需要。
生育保险:为生育提供医疗费用和生育津贴,减轻生育带来的经济压力。