2024年度山东社会保险费个人月缴费基数的上限为22078元,下限为4416元,灵活就业参保人员可以在4416元-22078元之间任意选择缴费基数。月缴费额=缴费基数×缴费比例,养老保险缴费比例为20%,工伤保险缴费比例为0.9%。自2024年1月开始,参加企业职工基本养老保险的灵活就业人员可自愿参加工伤保险。不参加工伤保险的,发生工伤后不享受医疗费、一次性伤残补助金、一次性工亡补助金、供养亲属抚恤金等相关待遇。
那么,个人社保,要交多少钱?根据新社通app-社保缴费查询工具提供的2025社保缴费标准详情数据:

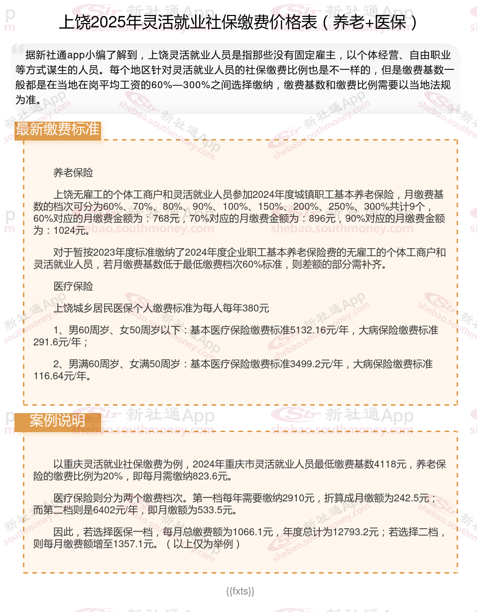
据新社通app数据显示,上饶灵活就业养老保险缴费基数2024-2025年最新标准如下:
2025年上饶城镇职工社会保险缴费基数用人单位及其职工(包括有雇工的个体工商户及其雇工)分别按2024年度全口径省平的60%(3839元/月)和300%(19191元/月)核定缴费基数的下限和上限执行。
个人缴费比例:20%;
(注:本文数据仅供参考,具体以当地缴费标准为准)
社保涵盖养老保险、医疗保险、失业保险、工伤保险、生育保险等。
我们缴纳社保,可以让我们有稳定的生活条件,例如出现失业的时候,会给我们提供一定的经济补贴,让我们减少经济烦恼。
其次,大部分地区买车买房和社保挂钩,要求只有缴纳一定期限的社保,才能在当地买车买房;如果你想要在全新的城市生活以及安家,那么购买保险是非常重要的。
当然社保带给我们的好处远不止这些,具体的作用大家可以在当地部门进行了解哦。