据新社通app数据显示,岳阳灵活就业人员养老缴费基数2024-2025年最新标准如下:
养老保险最低缴费基数为:4027元;
个人缴费比例:20%,个人缴费金额:805.4元;
(注:本文数据仅供参考,具体以当地缴费标准为准)
岳阳社保缴费多少钱?下表是2024-2025年岳阳社保费用明细参考,根据新社通app-社保缴费查询工具提供的最新数据如下:

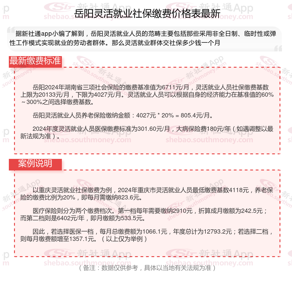
岳阳2024年湖南省三项社会保险的缴费基准值为6711元/月,灵活就业人员社保缴费基数上限为20133元/月,下限为4027元/月。灵活就业人员可以根据自身的经济能力在基准值的60%~300%之间选择缴费基数。
岳阳灵活就业人员养老保险缴纳金额:4027元 * 20% = 805.4元/月。
2024年度灵活就业人员医保缴费标准为301.60元/月,大病保险费180元/年(如遇调整以最新法规为准)。
》如何了解自己的社保缴纳明细吗?点击新社通app社保计算器,帮您计算!
新社通app数据所得,数据仅供参考。
灵活就业社保:个人可以选择按照灵活就业人员方式墩纳城镇职工社保,养老保险缴费比例20%(12%计入统筹账户,8%计入个人账户),按月缴费。也可以选择缴纳城乡居民社保,按年缴费,缴费成本相对较低。
个人养老保险断交可以补交吗?
个人养老金是可以补交的,但具体补交方案和法规可能因地区和养老保险类型而异。以下是对个人养老金补交方案的详细介绍:
个人养老保险金可以补交吗?
因单位原因未按时足额缴纳:
如果因单位原因未按时足额缴纳养老保险费,职工可以要求单位进行补交。
个人达到法定退休年龄时缴费年限不足:
在达到法定退休年龄时,如果个人养老保险缴费年限不足15年,可以选择补交以满足领取养老金的条件。
补交方式可能包括一次性补交或分期补交,具体取决于当地方案。
补交方式是这样的:
分期补交:个人也可以选择按照一定的期限和金额逐步完成补交。
一次性补交:这种方式通常适用于特定的人群和情况,如一些地区对于在社保制实施前就已经参加工作的人员,在达到退休年龄时缴费年限不足的,可以一次性补交。
综上所述,个人养老金在符合一定条件下是可以补交的。在办理补交时,应了解相关流程、标准和注意事项,并严格按照法规办理。同时,也应注意保持医保的连续缴纳,以避免影响医疗待遇的享受。
(备注:数据仅供参考,具体以当地有关法规为准)