灵活就业社保:养老保险缴费比例为20%,医疗保险缴费比例为当地上年度城镇在岗职工月平均工资的80%的4.2%或8%。
那么,个人社保,要交多少钱?根据新社通app-社保缴费查询工具提供的2025社保缴费标准详情数据:

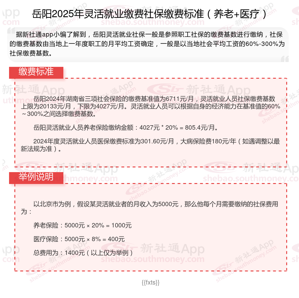
据新社通app数据显示,岳阳灵活就业养老保险缴费基数2024-2025年最新标准如下:
2025年岳阳城镇职工社会保险缴费基数用人单位及其职工(包括有雇工的个体工商户及其雇工)分别按2024年度全口径省平的60%(4027元/月)和300%(20133元/月)核定缴费基数的下限和上限执行。
个人缴费比例:20%;
(注:本文数据仅供参考,具体以当地缴费标准为准)
缴纳社保是为了保护公民在面临年老、疾病、工伤、失业、生育等情形时,能够依法从社会获得物质帮助的权利。具体来说,缴纳社保的作用主要体现在以下几个方面:
1.经济保险:社保中的各项保险体系,如养老保险、医疗保险、失业保险等,能够为参保人在遭遇风险时提供经济上的支持。
2.社会保险:社保体系还体现了对公民的社会责任,通过为公民提供基本的生活和福利,促进社会公平和稳定。缴纳社保是公民履行社会责任的体现,也是享受社会保险体系的前提。
3.储蓄和投资:社保体系中的公积金体系,为公民提供了一种储蓄和投资的方式。通过缴纳公积金,公民可以在购房、租房等方面获得资金支持,同时也可以通过公积金的增值收益获得一定的投资回报。