据新社通app数据显示,石家庄灵活就业养老保险最低缴费基数为:3920.55元;个人的缴费比例分别为:20%;
个人缴费金额:784.11元。
(注:本文数据仅供参考,具体以当地缴费标准为准)
石家庄社保缴费多少钱?下表是2024-2025年石家庄社保费用明细参考,根据新社通app-社保缴费查询工具提供的最新数据如下:

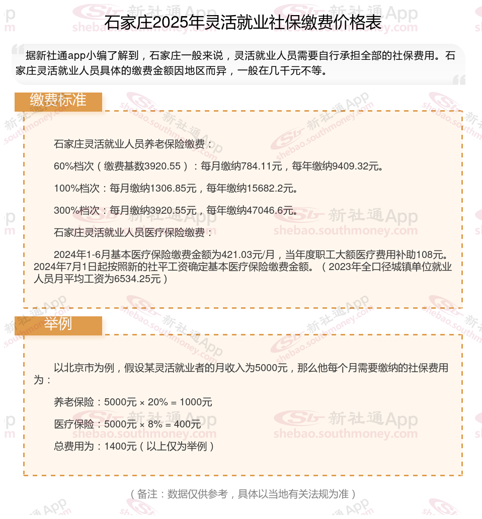
石家庄灵活就业人员养老保险缴费:
60%档次(缴费基数3920.55):每月缴纳784.11元,每年缴纳9409.32元。
100%档次:每月缴纳1306.85元,每年缴纳15682.2元。
300%档次:每月缴纳3920.55元,每年缴纳47046.6元。
石家庄灵活就业人员医疗保险缴费:
2024年1-6月基本医疗保险缴费金额为421.03元/月,当年度职工大额医疗费用补助108元。2024年7月1日起按照新的社平工资确定基本医疗保险缴费金额。(2023年全口径城镇单位就业人员月平均工资为6534.25元)
》如何了解自己的社保缴纳明细吗?点击新社通app社保计算器,帮您计算!
新社通app数据所得,数据仅供参考。
灵活就业社保:如果选择城镇职工社保方式,个人需承担全部的20%养老保险费用,成本较高。如果选择城乡居民社保方式,责缴费成本相对较低, 但退休后养老金也相应较低。
个人养老保险断交可以补交吗?
个人养老金是可以补交的,但具体补交方案和法规可能因地区和养老保险类型而异。以下是对个人养老金补交方案的详细介绍:
补交方式有这些:
分期补交:个人也可以选择按照一定的期限和金额逐步完成补交。
一次性补交:这种方式通常适用于特定的人群和情况,如一些地区对于在社保制实施前就已经参加工作的人员,在达到退休年龄时缴费年限不足的,可以一次性补交。
养老保险补交条件是怎样的?
达到法定退休年龄时缴费年限不足:
在达到法定退休年龄时,如果养老保险缴费年限不足,在符合一定条件下,个人可以选择补交以满足领取养老金的条件。
因单位原因未按时足额缴纳:
如果因单位原因未按时足额缴纳养老保险费,职工可以要求单位进行补交。
综上所述,个人养老金在一定条件下是可以补交的。但需要注意的是,补交方案可能因地区和时间而异,具体办理流程和所需材料也可能有所不同。因此,在办理补交前,请务必咨询当地社保局或相关部门以获取准确信息。
温馨提示:本数据仅供参考!具体需以当地有关法规为准!