据新社通app数据显示,滨州灵活就业养老保险最低缴费基数为:4416元;个人的缴费比例分别为:20%;
个人缴费金额:883.2元。
(注:本文数据仅供参考,具体以当地缴费标准为准)
山东灵活就业社保缴费标准一览?根据新社通app-社保缴费查询工具提供的最新数据如下:

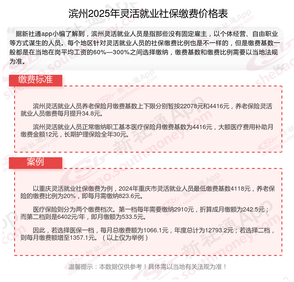
滨州灵活就业人员养老保险月缴费基数上下限分别暂按22078元和4416元,养老保险灵活就业人员缴费每月提升34.8元。
滨州灵活就业人员正常缴纳职工基本医疗保险月缴费基数为4416元,大额医疗费用补助月缴费金额12元,长期护理保险全年30元。
温馨提示:本数据仅供参考!具体需以当地有关法规为准!