灵活就业社保通常只包括医疗保险和养老保险,具体细节可能因地区而异。
据新社通app数据显示,泸州灵活就业养老保险缴费基数2024-2025年最新标准如下:
2025年度,全省职工基本养老保险缴费基数上限为全口径工资的300%,即22555元/月;下限为全口径工资的60%,即4511元/月。
个人缴费比例:20%;
(注:本文数据仅供参考,具体以当地缴费标准为准)
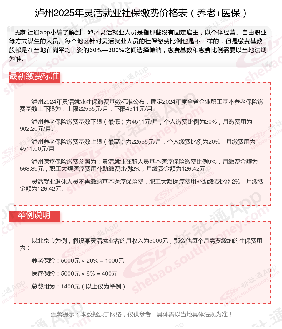
泸州社保缴费多少钱?下表是2024-2025年泸州社保费用明细参考,根据新社通app-社保缴费查询工具提供的最新数据如下:

泸州2024年灵活就业社保缴费基数标准公布,确定2024年度全省企业职工基本养老保险缴费基数上下限为:上限22555元/月,下限4511元/月。
泸州养老保险缴费基数下限(最低)为4511元/月,个人缴费比例为20%,月缴费用为902.20元/月。
泸州养老保险缴费基数上限(最高)为22555元/月,个人缴费比例为20%,月缴费用为4511.00元/月。
泸州医疗保险缴费参照为:灵活就业在职人员基本医疗保险缴费比例9%,月缴费金额为568.89元,职工大额医疗费用补助缴费比例2%,月缴费金额为126.42元。
灵活就业退休人员不再缴纳基本医疗保险费,职工大额医疗费用补助缴费比例2%,月缴费金额为126.42元。
灵活就业缴费比例20%。
(备注:数据仅供参考,具体以当地有关法规为准)