灵活就业社保和职工社保的区别在于参加的险种不同、缴费基数不同、缴费比例不同、缴费主体不同、户籍限制不同、缴费意愿不同。很多没有固定工作单位的灵活就业人员为了让自己的养老、医疗等方面得到保证,选择以灵活就业身份参加职工社保。
据新社通app数据显示,2024-2025年南京灵活就业人员养老保险的缴费标准:
养老保险缴费基数的下限为4494元;养老保险缴费比例为20%。
(注:本文数据仅供参考,具体以当地缴费标准为准)
南京社保一个月自费多少钱?根据新社通app-社保缴费查询工具提供的最新数据如下:

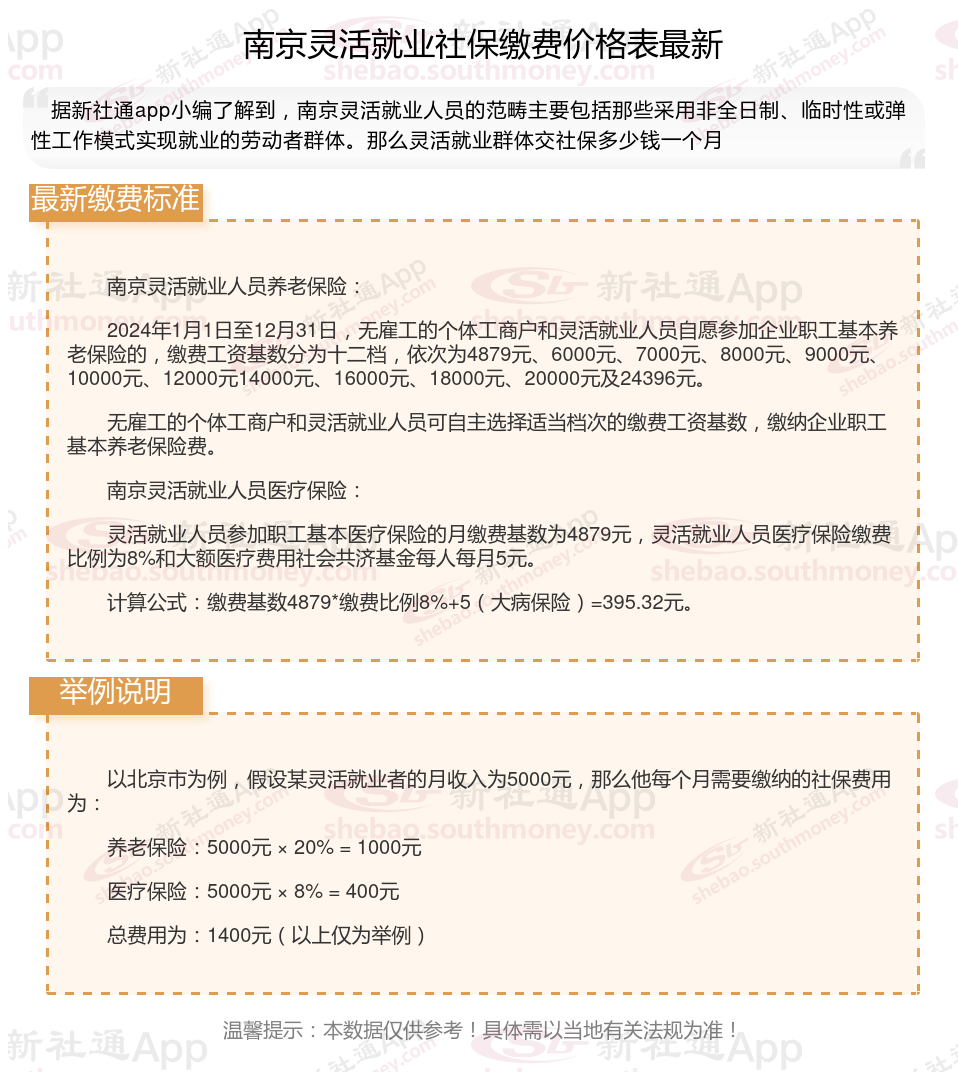
南京灵活就业人员养老保险:
2024年1月1日至12月31日,无雇工的个体工商户和灵活就业人员自愿参加企业职工基本养老保险的,缴费工资基数分为十二档,依次为4879元、6000元、7000元、8000元、9000元、10000元、12000元14000元、16000元、18000元、20000元及24396元。
无雇工的个体工商户和灵活就业人员可自主选择适当档次的缴费工资基数,缴纳企业职工基本养老保险费。
南京灵活就业人员医疗保险:
灵活就业人员参加职工基本医疗保险的月缴费基数为4879元,灵活就业人员医疗保险缴费比例为8%和大额医疗费用社会共济基金每人每月5元。
计算公式:缴费基数4879*缴费比例8%+5(大病保险)=395.32元。
温馨提示:本数据仅供参考!具体需以当地有关法规为准!