据新社通app数据显示,昆明灵活就业养老保险缴费基数2024-2025年最新标准如下:
2025年昆明城镇职工社会保险缴费基数用人单位及其职工(包括有雇工的个体工商户及其雇工)分别按2024年度全口径省平的60%(4306元/月)和300%(21531元/月)核定缴费基数的下限和上限执行。
个人缴费比例:20%;
(注:本文数据仅供参考,具体以当地缴费标准为准)
云南灵活就业社保缴费标准一览?根据新社通app-社保缴费查询工具提供的最新数据如下:

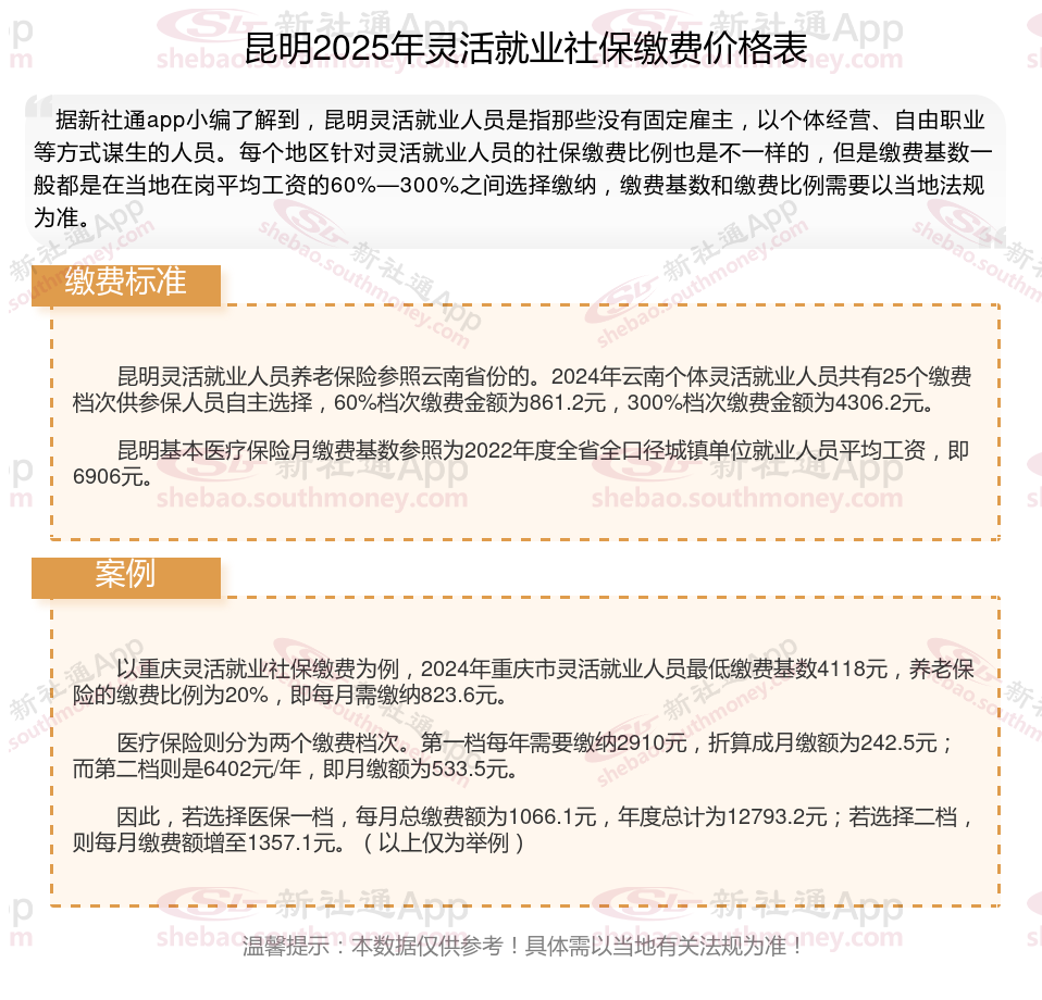
昆明灵活就业人员养老保险参照云南省份的。2024年云南个体灵活就业人员共有25个缴费档次供参保人员自主选择,60%档次缴费金额为861.2元,300%档次缴费金额为4306.2元。
昆明基本医疗保险月缴费基数参照为2022年度全省全口径城镇单位就业人员平均工资,即6906元。
温馨提示:本数据仅供参考!具体需以当地有关法规为准!