2025退休人员退休金计算方法:
根据最新的退休退休金由两部分组成:养老金=基础养老金+个人账户养老金
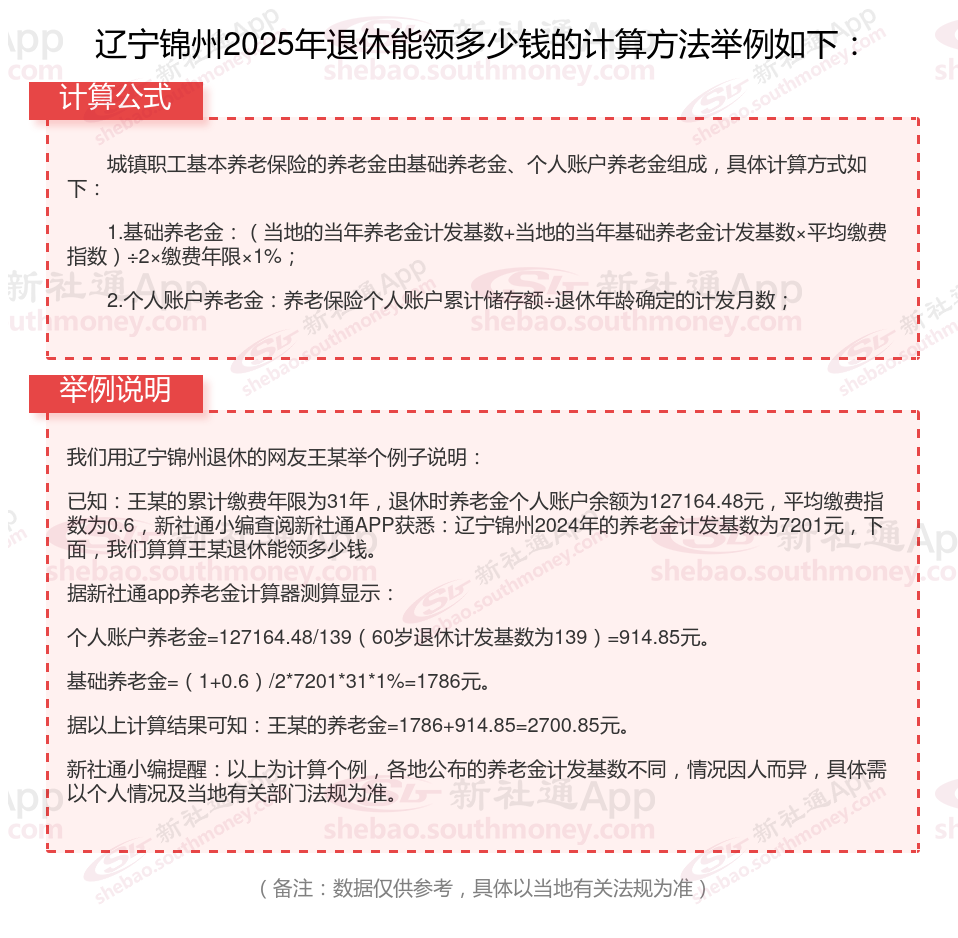
基础养老金:其计算公式为(全省上年度在岗职工月平均工资+本人指数化月平均缴费工资)÷2×缴费年限×1%。其中,本人指数化月平均缴费工资=全省上年度在岗职工月平均工资×本人平均缴费指数(本人平均缴费指数最高为300%,最低为60%,指数在0.6~3之间)。
个人账户养老金=个人账户额度/发放月数。

个人交社保和公司交社保有何区别?
险种不一样:
灵活就业社保通常只能缴纳养老保险和医疗保险。
职工社保缴纳养老、医疗、工伤、失业和生育保险。
缴费基数和比例:
灵活就业的社保缴费金额因地区和个人选择的缴费基数而异。例如,2024年山东最低缴费基数为4416元,最高缴费基数为22078元;2024年内蒙古自治区最低缴费基数为4863元,
最高缴费基数为24315元。养老保险缴费比例一般为缴费基数的20%,医疗保险通常为当地上年度月平均工资的4.2%
职工社保的缴费基数则是根据职工本人上年度月平均工资来确定,且各项保险的缴费比例也有所不同,例如养老保险单位缴纳比例为20%,个人缴纳比例为8%。
生育待遇不同:
参加职工基本医疗保险的灵活就业人员,按要求享受生育医疗费用待遇,不享受生育津贴待遇,其享受生育医疗费用待遇的起止时间与享受职工基本医疗保险待遇的时间一致
职工生育保险:对于参加职工生育保险的女职工,生育医疗费用的报销比例一般较高,通常可达70%左右,甚至更高。而且,生育津贴的发放标准也相对较高,一般按照单位上年度职工月平均工资计发。
养老金的数额受个人因素、单位因素、地区因素和体系因素等多方面影响。为了获得更高的养老金待遇,个人需要积极缴纳养老保险费用、关注法规变化并合理规划自己的职业生涯。