社会保险是一种为丧失劳动能力、暂时失去劳动岗位或因健康原因造成损失的人口提供收入或补偿的一种社会和经济体系。社会保险的主要项目包括养老保险、医疗保险、失业保险、工伤保险、生育保险。
那么,2025年打工人怎么交社保?根据新社通app-社保缴费查询工具提供的2025社保缴费标准详情数据:

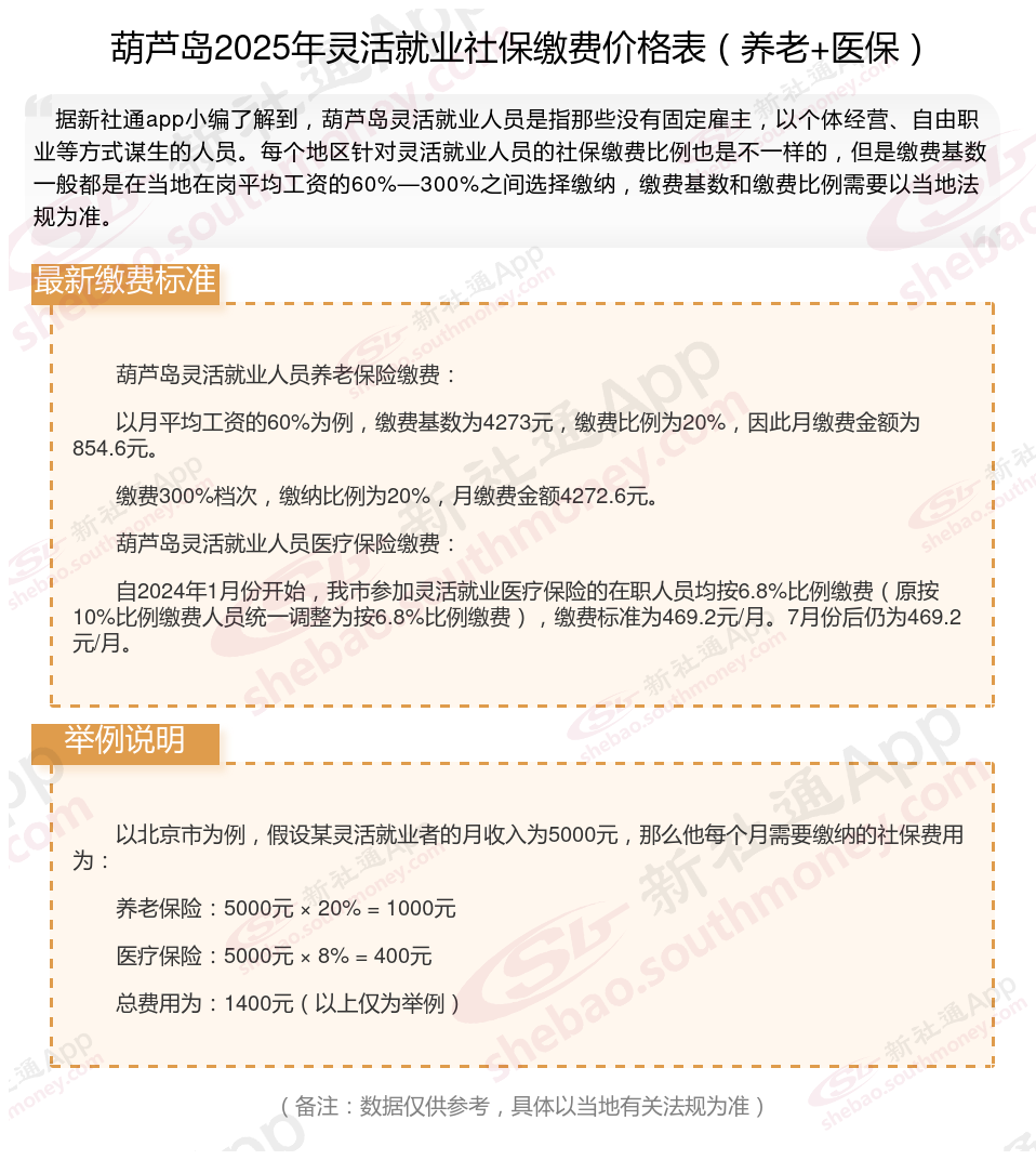
据新社通app数据显示,葫芦岛灵活就业人员养老保险缴费基数2024-2025年最新标准如下:
缴费基数下限暂按不低于4273元/月执行。按照个人20%的缴费费率,个人养老保险缴费金额低于854.6元/月。
(注:本文数据仅供参考,具体以当地缴费标准为准)
社保断缴有影响大吗?
失业保险:其实对于大家来说,如果断缴社保,其含义就是失业了吧。如果是非本人意愿失业,失业保险业务缴费满一年以上,可以领取失业金待遇。最长不超过24个月,代缴基本医疗保险。如果领完失业金距离退休不足一年的,可以延长到退休为止。未来推动渐进式退休以后,甚至还会给代缴基本养老保险。
生育保险:生育保险报销的条件之一是保险要连续缴满12个月,如果中途断掉,后续则不能报销,也无法领取生育津贴。
医疗保险:累计缴费年限达到20年或以上,那么就不会影响养老待遇与医保报销。但需要注意的是,社保停交超过3个月,医保再续交会进入6个月等待期,这期间住院不能报销。而且在重新续缴上社保之后,断缴期间所产生的医疗费用也无法报销。
养老保险:养老保险缴费年限需达到最低标准才能领取养老金。若断缴导致年限不够,就得延长缴费年限。大家要清楚自己的缴费情况,及时采取相关方法,确保退休后能正常领取养老金。
生育保险:生育险能报销产检、分娩等费用,还能领取生育津贴,给生育家庭减轻经济负担。但不同城市对生育险的连续缴费时间有要求,如果生孩子前断缴,很可能无法享受这些待遇。
会影响买房买车和入户:在一些城市,如北京、上海、广州等,购房、买车摇号、子女上学等待遇需要外来居民的社保连续缴纳一定时间的记录,其中有的待遇在计算社保连续缴纳时间时,补缴的月份是算作连续的,所以如果中途出现断缴,可以找代理公司补缴来实现社保的连续缴纳。
温馨提示:本数据仅供参考!具体需以当地有关法规为准!