灵活就业人员缴纳的社保费用,通常是根据当地的社保缴费基数来计算。每个地区的缴费基数都不一样,以江苏为例,2024年灵活就业的最低缴费档次是10785.6元。
那么,社保自己缴费需要多少钱一个月呢?根据新社通app-社保缴费查询工具提供的2025社保缴费标准详情数据:

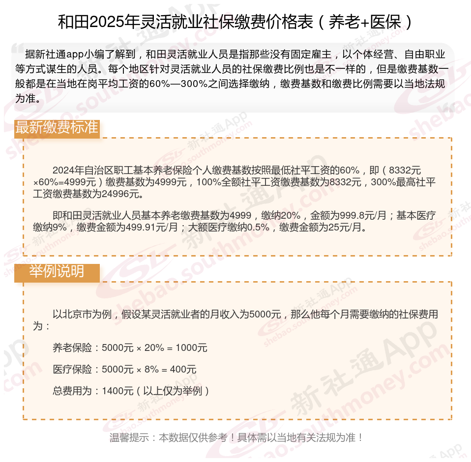
据新社通app数据显示,和田养老保险缴费基数2024-2025年最新标准如下:
和田灵活就业人员基本养老保险缴费基数暂按不低于4575元;
缴费比例:个人承担20%;养老保险缴费个人915元。
(注:本文数据仅供参考,具体以当地缴费标准为准)