据新社通app数据显示,天津灵活就业养老保险最低缴费基数为:5013元;个人的缴费比例分别为:20%;
个人缴费金额:1002.6元。
(注:本文数据仅供参考,具体以当地缴费标准为准)
天津社保缴费多少钱?下表是2024-2025年天津社保费用明细参考,根据新社通app-社保缴费查询工具提供的最新数据如下:

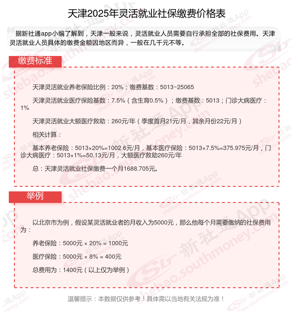
天津灵活就业养老保险比例:20%;缴费基数:5013~25065
天津灵活就业医疗保险基数:7.5%(含生育0.5%);缴费基数:5013;门诊大病医疗:1%
天津灵活就业大额医疗救助:260元/年(季度首月21元/月,其余月份22元/月)
相关计算:
基本养老保险:5013×20%=1002.6元/月,基本医疗保险:5013×7.5%=375.975元/月,门诊大病医疗:5013×1%=50.13元/月,大额医疗救助260元/年
总:天津灵活就业社保缴费一个月1688.705元。
灵活就业人员养老保险的缴费基数通常为本省上年度在岗职工月平均工资的100%来确定,但也可能存在不同的缴费档次,有些地区会提供60%至100%的不同缴费档次供灵活就业人员选择。缴费比例一般为20%,其中,8%部分进入个人账户,12%部分进入社会统筹基金。
温馨提示:本数据源于网络,仅供参考!具体需以当地具体法规为准!