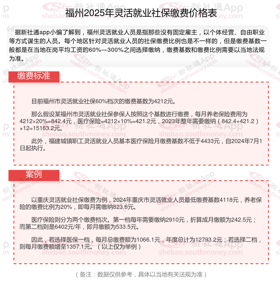
据新社通app数据显示,福州灵活就业养老缴费基数明细如下:
养老缴费缴费基数为:4212元;
个人缴费比例:20%;
(注:本文数据仅供参考,具体以当地缴费标准为准)
自由职业者买社保一个月费用要交多少钱?根据新社通app-社保缴费查询工具提供的2025社保缴费标准详情数据如下:

哪些关键要素会左右退休金的最终数额呢?
计发月数:计发月数是根据退休年龄和预期寿命等因素确定的,具体数值由相关法规确定。
养老保险缴费基数越高:意味着需要缴纳的养老保险费用越多,退休后可以享受更多养老金待遇。养老保险缴费基数是参保人和参保单位缴纳养老保险费用计算的基数,一般是以职工本人上年度工资收入总额的月平均数作为本年度月缴费基数,缴费基数越高,职工和用人单位需要缴纳的保费越多,但是都会进入职工个人养老账户,退休后能够获得的养老金待遇也会有所提高,所以从客观角度来看,养老保险缴费基数高的话会更好。
温馨提示:本数据源于网络,仅供参考!具体需以当地具体法规为准!