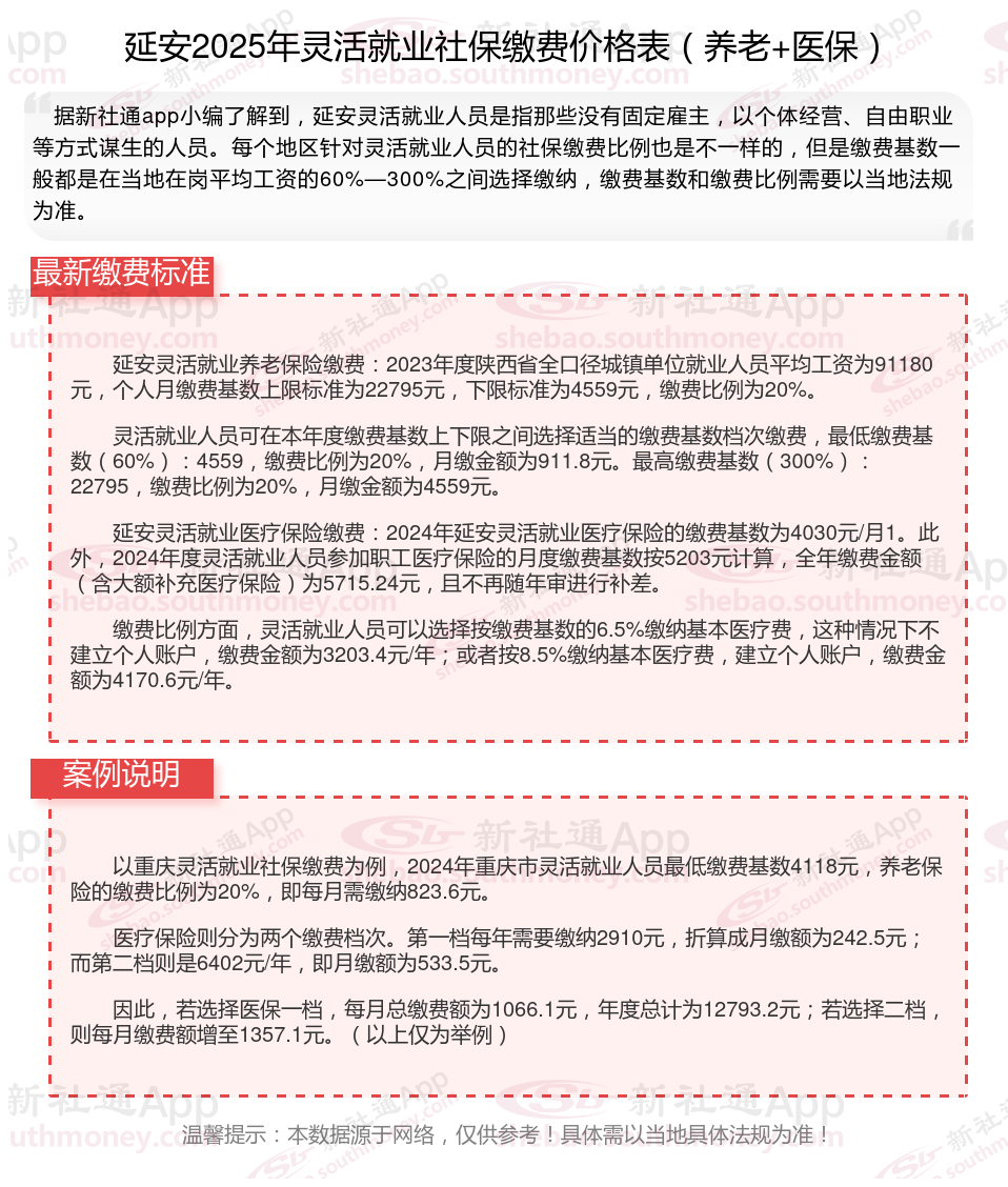
据新社通app数据显示,延安灵活就业养老保险最低缴费基数为:4559元;个人的缴费比例分别为:20%;
个人缴费金额:911.8元。
(注:本文数据仅供参考,具体以当地缴费标准为准)
那么,延安个人社保一个月多少钱?根据新社通app-社保缴费查询工具提供的2025社保缴费标准详情数据:

社保需要缴纳多少年才有退休金?
1、须满足退休年龄的要求。根据退休要求,退休年龄:女职工55岁和58岁,男职工63岁。2、累计缴纳养老保险费满足最低缴费年限。
据新社通app数据显示,延安灵活就业养老保险最低缴费基数为:4559元;个人的缴费比例分别为:20%;
个人缴费金额:911.8元。
(注:本文数据仅供参考,具体以当地缴费标准为准)
那么,延安个人社保一个月多少钱?根据新社通app-社保缴费查询工具提供的2025社保缴费标准详情数据:

社保需要缴纳多少年才有退休金?
1、须满足退休年龄的要求。根据退休要求,退休年龄:女职工55岁和58岁,男职工63岁。2、累计缴纳养老保险费满足最低缴费年限。
工龄22年退休金多少?(2025年5月28日)
2025-05-28 22:03个人养老保险