社保只参加养老保险和医疗保险,部分地区可参加失业保险
据新社通app数据显示,重庆灵活就业养老保险缴费基数2024-2025年最新标准如下:
最低缴费基数:4359元;
个人缴费比例:20%;
(注:本文数据仅供参考,具体以当地缴费标准为准)
重庆社保缴费多少钱?下表是2024-2025年重庆社保费用明细参考,根据新社通app-社保缴费查询工具提供的最新数据如下:

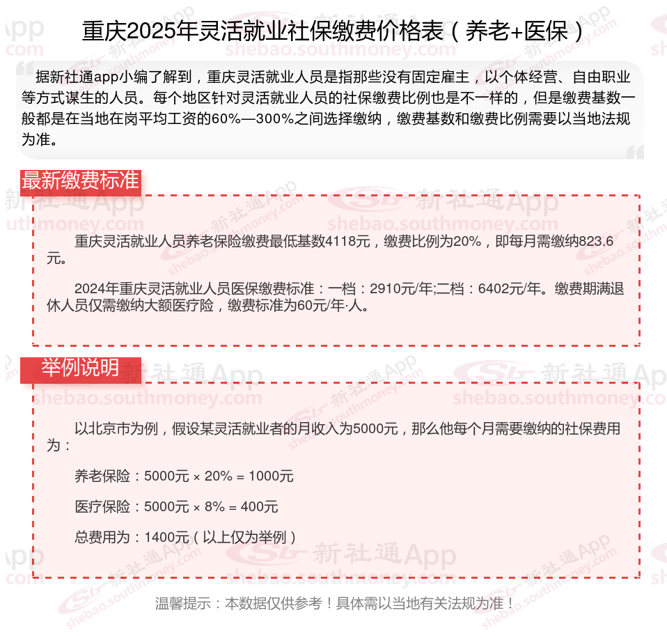
重庆灵活就业人员养老保险缴费最低基数4118元,缴费比例为20%,即每月需缴纳823.6元。
2024年重庆灵活就业人员医保缴费标准:一档:2910元/年;二档:6402元/年。缴费期满退休人员仅需缴纳大额医疗险,缴费标准为60元/年·人。
灵活就业社保:缴费基数为上年全省在岗职工月平均工资的60%-300%。
温馨提示:本数据仅供参考!具体需以当地有关法规为准!