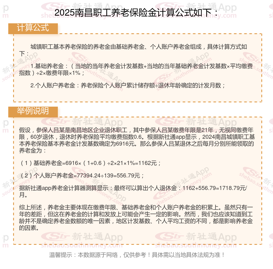
基本养老金由基础养老金和个人账户养老金待遇组成。
基础养老金=(养老金计发基数+养老金计发基数×平均缴费指数)÷2×累计缴费年限(含视同缴费年限)×1%;
个人账户养老金=退休时个人账户累计储存额÷退休年龄对应的计发月数。

退休后到底拿多少养老金与哪些因素有关?
个人账户积累:对于实行个人账户的养老保险,个人账户的累积情况也会影响退休金的数额。缴纳时间越长,个人账户中的资金主要来源于个人缴费和投资收益,累积的越多,退休后能够获得的退休金也就越高。
社会平均工资:水平的高低也是影响退休金数额的重要因素。基础养老金的计算公式中包含有当地职工平均工资这一指标,因此当地职工平均工资水平的高低会直接影响到基础养老金的多少。
温馨提示:本数据仅供参考!具体需以当地有关法规为准!