据新社通app数据显示,上饶灵活就业养老保险缴费基数2024-2025年最新标准如下:
最低缴费基数:3839元;
个人缴费比例:20%;
(注:本文数据仅供参考,具体以当地缴费标准为准)
上饶社保缴费多少钱?下表是2024-2025年上饶社保费用明细参考,根据新社通app-社保缴费查询工具提供的最新数据如下:

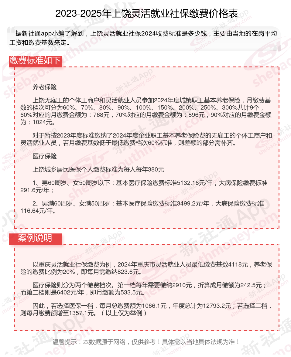
养老保险
上饶无雇工的个体工商户和灵活就业人员参加2024年度城镇职工基本养老保险,月缴费基数的档次可分为60%、70%、80%、90%、100%、150%、200%、250%、300%共计9个,60%对应的月缴费金额为:768元,70%对应的月缴费金额为:896元,90%对应的月缴费金额为:1024元。
对于暂按2023年度标准缴纳了2024年度企业职工基本养老保险费的无雇工的个体工商户和灵活就业人员,若月缴费基数低于最低缴费档次60%标准,则差额的部分需补齐。
医疗保险
上饶城乡居民医保个人缴费标准为每人每年380元
1、男60周岁、女50周岁以下:基本医疗保险缴费标准5132.16元/年,大病保险缴费标准291.6元/年;
2、男满60周岁、女满50周岁:基本医疗保险缴费标准3499.2元/年,大病保险缴费标准116.64元/年。
灵活就业社保的缴费基数通常是根据上年全省在岗职工月平均工资的40%~100%来确定,而养老保险的缴费比例为20%,医疗保险的缴费比例则根据当地上年度城镇在岗职工月平均工资的80%为基数,按4.2%或8%的比例缴纳。
温馨提示:本数据仅供参考!具体需以当地有关法规为准!