据新社通app数据显示,山东济南灵活就业养老保险缴费基数2024-2025年最新标准如下:
最低缴费基数:4416元;
个人缴费比例:20%;
(注:本文数据仅供参考,具体以当地缴费标准为准)
四川灵活就业社保缴费标准一览?根据新社通app-社保缴费查询工具提供的最新数据如下:

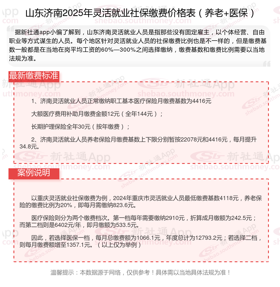
1、济南灵活就业人员正常缴纳职工基本医疗保险月缴费基数为4416元
大额医疗费用补助月缴费金额12元(全年144元);
长期护理保险全年30元(按年缴费);
2、济南灵活就业人员养老保险月缴费基数上下限分别暂按22078元和4416元,每月提升34.8元。
温馨提示:本数据仅供参考!具体需以当地有关法规为准!