据新社通app数据显示,太原灵活就业人员养老保险缴费基数2024-2025年最新标准如下:
缴费基数下限暂按不低于4113元/月执行。按照个人20%的缴费费率,个人养老保险缴费金额低于822.6元/月。
(注:本文数据仅供参考,具体以当地缴费标准为准)
太原社保缴费多少钱?下表是2024-2025年太原社保费用明细参考,根据新社通app-社保缴费查询工具提供的最新数据如下:

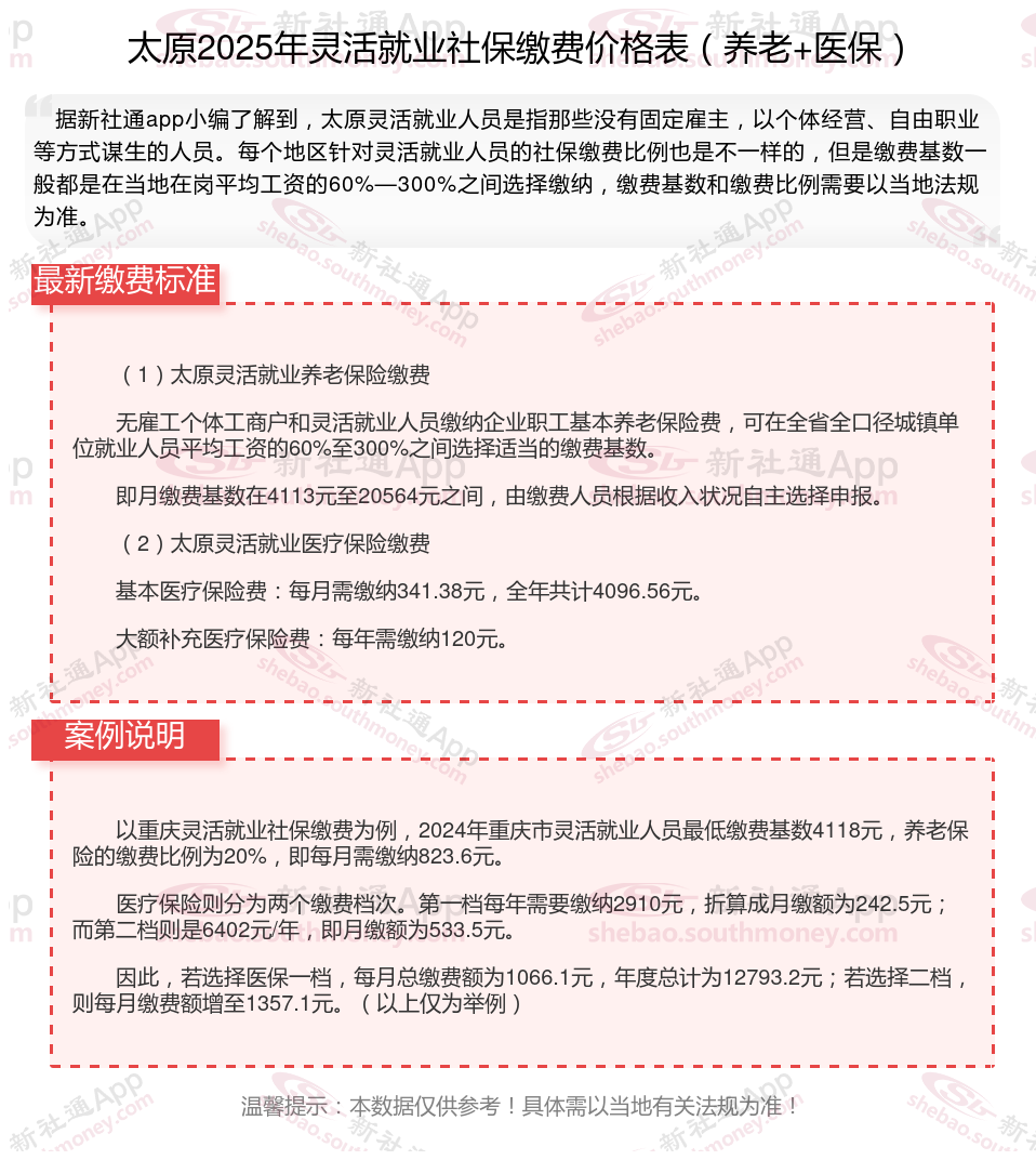
(1)太原灵活就业养老保险缴费
无雇工个体工商户和灵活就业人员缴纳企业职工基本养老保险费,可在全省全口径城镇单位就业人员平均工资的60%至300%之间选择适当的缴费基数。
即月缴费基数在4113元至20564元之间,由缴费人员根据收入状况自主选择申报。
(2)太原灵活就业医疗保险缴费
基本医疗保险费:每月需缴纳341.38元,全年共计4096.56元。
大额补充医疗保险费:每年需缴纳120元。
灵活就业社保缴费比例与方式:需要个人全额承担,缴费比例通常较低,因为灵活就业人员的收入往往不稳定且可能较低。他们可以根据自己的经济状况选择缴费档次,具有一定的灵活性。
温馨提示:本数据仅供参考!具体需以当地有关法规为准!