据新社通app数据显示,上海养老保险缴费基数2024-2025年最新标准如下:
上海灵活就业人员基本养老保险缴费基数暂按不低于7384元;
缴费比例:个人承担20%;养老保险缴费个人1476.8元。
(注:本文数据仅供参考,具体以当地缴费标准为准)
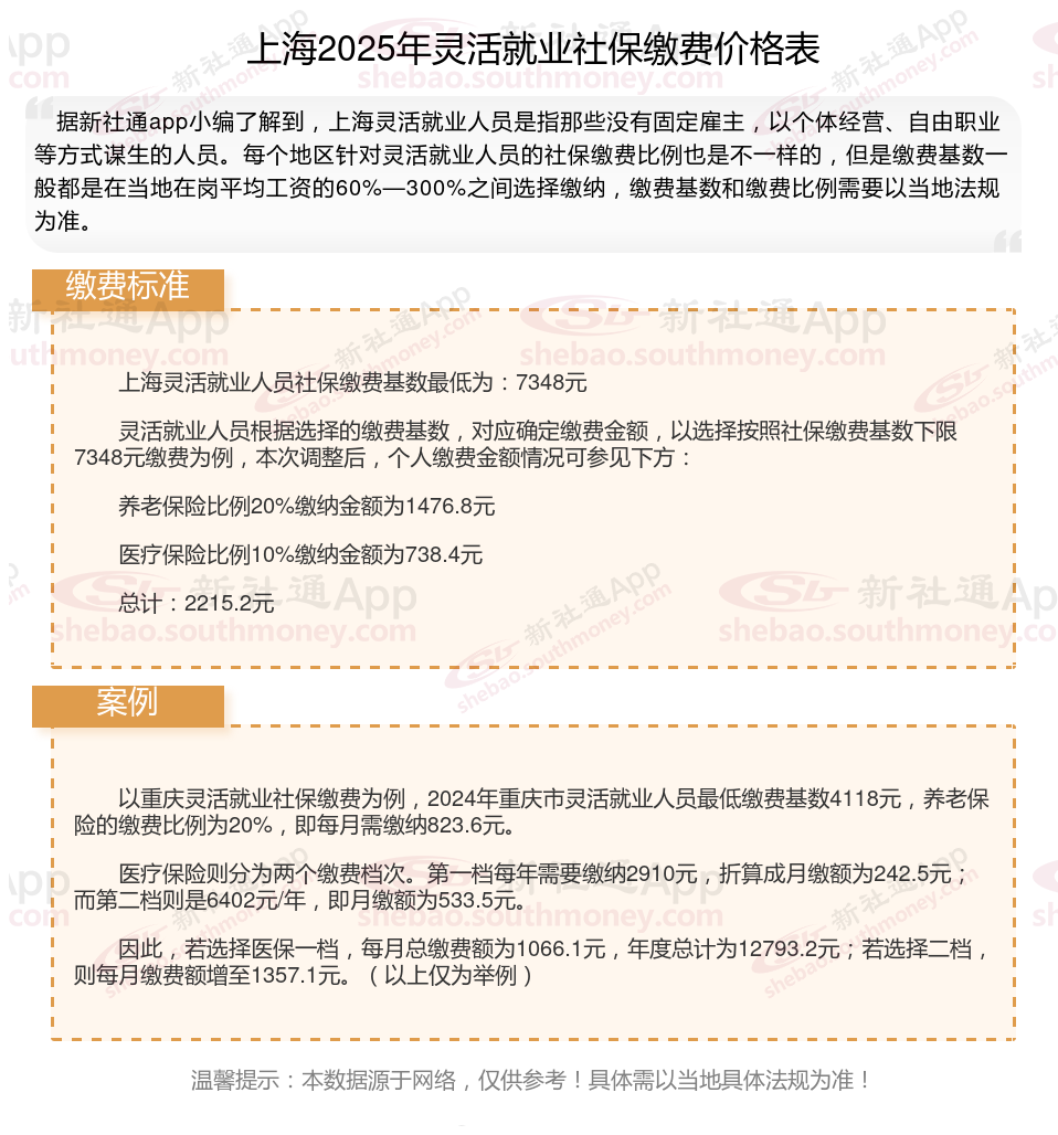
上海灵活就业人员社保缴纳金额怎么计算?根据新社通app-社保缴费查询工具提供的最新数据如下:

上海灵活就业人员社保缴费基数最低为:7348元
灵活就业人员根据选择的缴费基数,对应确定缴费金额,以选择按照社保缴费基数下限7348元缴费为例,本次调整后,个人缴费金额情况可参见下方:
养老保险比例20%缴纳金额为1476.8元
医疗保险比例10%缴纳金额为738.4元
总计:2215.2元
温馨提示:本数据仅供参考!具体需以当地有关法规为准!