山西长治养老金=基础养老金+个人账户养老金
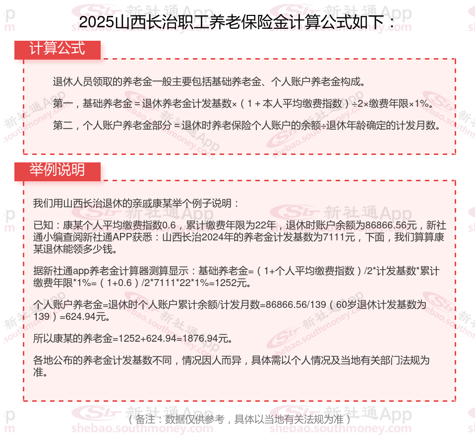
1、基础养老金计算公式=山西长治养老金计发基数×(1+平均缴费指数)÷2×缴费年限×1%。
2、个人账户养老金计算公式=养老保险个人账户累计储存额÷退休年龄确定的计发月数(养老保险计发月数:50岁195个月、55岁170个月、60岁139个月)。

养老金多少和什么因素有关?
个人账户金额:个人账户金额是基本养老金的重要组成部分。个人账户金额越多,基本养老金的数额就越高。
退休地点的不同,会导致养老金的计算基础存在差异。例如,像北京和上海这样的大城市,由于其经济发达,养老金的计算基数相对较高,因此在这类一线城市退休的人,往往能够享受到更高水平的养老金。
温馨提示:本数据仅供参考!具体需以当地有关法规为准!