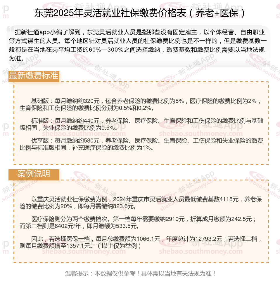
灵活就业社保成为很多自由职业者和打工人空窗期的最佳选择。那具体缴费是多少呢?
据新社通app数据显示,东莞企业灵活就业养老保险的缴费基数为:4546元。
缴费比例:在企业参保缴费的情况下,单位缴纳比例为14%,个人缴纳比例为8%。而灵活就业人员参保缴费的比例为个人20%。
另外,需要注意的是,这些缴费标准可能会随着时间和方案的变化而调整。为了获取最新的东莞灵活就业养老保险缴费标准信息,建议查阅相关消息或咨询当地社保部门。总的来说,了解并遵守当地的养老保险缴费标准是每个人的责任,也是保证个人权益的重要方案。
(注:本文数据仅供参考,具体以当地缴费标准为准)
灵活就业者交社保一个月多少钱?2025社保缴费标准,根据新社通app-社保缴费查询工具提供的2025社保缴费标准详情数据如下:

灵活就业人员的社保缴费基数和比例是根据当地在岗职工平均工资的一定比例来确定的。灵活就业人员在参加养老保险时,缴费基数通常参照当地在岗职工的平均工资,一般来说,灵活就业人员可以选择按照在岗职工月平均工资的一定比例(如40%至100%)来缴纳基本养老保险费。医疗保险缴费基数:对于医疗保险,灵活就业人员一般是按照当地上年度月平均工资的一定比例(如4.2%至8%)来缴纳基本医疗保险费,具体比例可能因地区而异。
社保需要缴纳多少年,才能领取退休待遇?
累计缴满15年即可,不过要等到退休后才能领取。而且社保是多缴多得的,缴的越多、越久,退休后能领的养老金就越多。实际上目前的养老保险最低累计缴费年限是达到,15周年,无论是职工养老保险也好还是城乡居民养老保险也好它的最低缴费年限,都是15周年。
养老保险待遇支出包括按支付给参保城乡居民的基础养老金和个人账户养老金,以及丧葬补助金。基础养老金指按计发标准,由各级为符合待遇领取条件的参保城乡居民全额予以补助的养老金待遇。
(备注:数据仅供参考,具体以当地有关法规为准)