灵活就业人员养老保险的缴费基数通常为本省上年度在岗职工月平均工资的100%来确定,但也可能存在不同的缴费档次,有些地区会提供60%至100%的不同缴费档次供灵活就业人员选择。缴费比例一般为20%,其中,8%部分进入个人账户,12%部分进入社会统筹基金。
那么,社保灵活就业人员缴费需要多少钱一个月呢?根据新社通app-社保缴费查询工具提供的2025社保缴费标准详情数据:

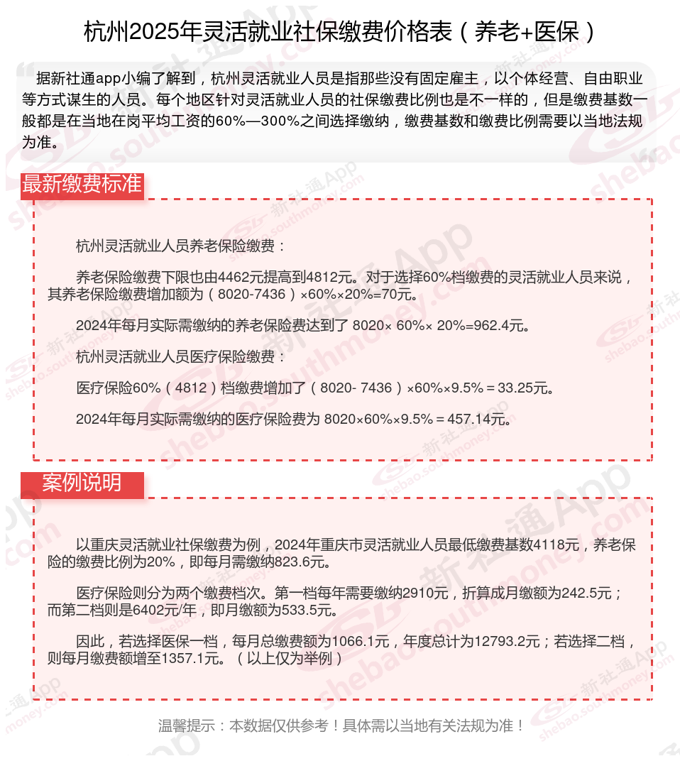
据新社通app数据显示,杭州灵活就业养老缴费基数明细如下:
养老缴费缴费基数为:4462元;
个人缴费比例:20%;
(注:本文数据仅供参考,具体以当地缴费标准为准)