社保是实施的一种社会保险,包括养老保险、医疗保险、失业保险、工伤保险和生育保险等,权益较为全面。新农合主要是针对农村居民的医疗保险体系。
那么,2025年打工人怎么交社保?根据新社通app-社保缴费查询工具提供的2025社保缴费标准详情数据:

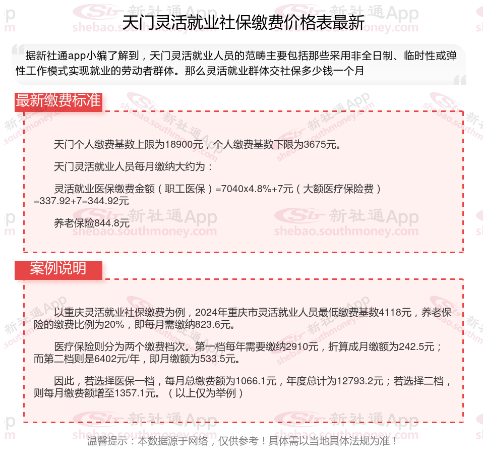
据新社通app数据显示,2024-2025年天门灵活就业人员养老保险的缴费标准:
养老保险缴费基数的下限为3675元;养老保险缴费比例为20%。
(注:本文数据仅供参考,具体以当地缴费标准为准)
什么是社保缴纳基数?
社保缴费基数也叫社会保险缴费基数,是参保单位和参保人员缴纳社会保险费的依据。社会保险缴费基数×缴费比例=应缴社会保险费。
温馨提示:本数据仅供参考!具体需以当地有关法规为准!