据新社通app数据显示,河北石家庄养老保险缴费基数2024-2025年最新标准如下:
河北石家庄灵活就业人员基本养老保险缴费基数暂按不低于3920.55元;
缴费比例:个人承担20%;养老保险缴费个人784.11元。
(注:本文数据仅供参考,具体以当地缴费标准为准)
河北石家庄社保缴费多少钱?下表是2024-2025年河北石家庄社保费用明细参考,根据新社通app-社保缴费查询工具提供的最新数据如下:

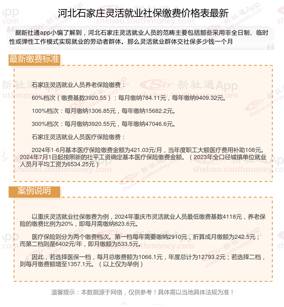
石家庄灵活就业人员养老保险缴费:
60%档次(缴费基数3920.55):每月缴纳784.11元,每年缴纳9409.32元。
100%档次:每月缴纳1306.85元,每年缴纳15682.2元。
300%档次:每月缴纳3920.55元,每年缴纳47046.6元。
石家庄灵活就业人员医疗保险缴费:
2024年1-6月基本医疗保险缴费金额为421.03元/月,当年度职工大额医疗费用补助108元。2024年7月1日起按照新的社平工资确定基本医疗保险缴费金额。(2023年全口径城镇单位就业人员月平均工资为6534.25元)
》如何了解自己的社保缴纳明细吗?点击新社通app社保计算器,帮您计算!
新社通app数据所得,数据仅供参考。
灵活就业人员缴纳的社保费用,通常是根据当地的社保缴费基数来计算。每个地区的缴费基数都不一样,以江苏为例,2024年灵活就业的最低缴费档次是10785.6元。
养老金可以补交吗?
个人养老金是可以补交的,但具体补交方案可能因地区和养老保险类型的不同而有所差异。以下是对个人养老金补交方案的详细介绍:
补交方式有这些:
一次性补交:这种方式通常适用于特定的人群和情况,如一些地区对于在社保制实施前就已经参加工作的人员,在达到退休年龄时缴费年限不足的,可以一次性补交。
分期补缴:按照一定的期限和金额逐步完成补缴。
补缴养老金的条件有哪些?
因单位原因未按时足额缴纳:
如果用人单位未在法定时间内为员工缴纳养老保险,员工有权要求单位进行补交。
单位应承担补交费用,并可能还需支付滞纳金。
个人达到法定退休年龄时缴费年限不足:
在达到法定退休年龄时,如果个人养老保险缴费年限不足15年,可以选择补交以满足领取养老金的条件。
补交方式可能包括一次性补交或分期补交,具体取决于当地方案。
综上所述,个人养老金在一定条件下是可以补交的,但具体补交方案、流程、标准和注意事项需根据当地法规执行。在办理补交前,咨询当地社保经办机构或相关部门以获取准确信息。
温馨提示:本数据仅供参考!具体需以当地有关法规为准!