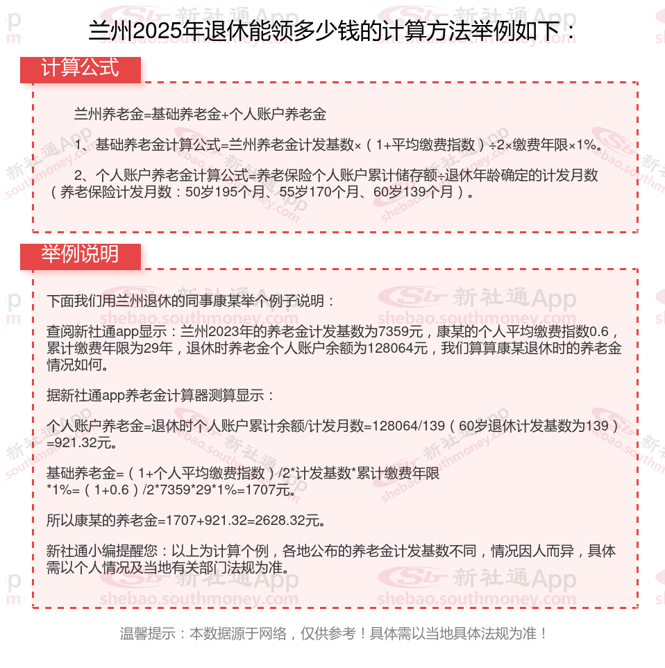
兰州退休人员的养老金=个人账户养老金+基础养老金
基础养老金=养老金计发基数×(1+本人月平均缴费指数)÷2×累计缴费年限×1%
个人账户养老金=退休时个人账户累计余额/计发月数

养老金是怎样调整的?包括哪些方式?
挂钩调整:考虑经济发展,就像给养老金注入了活力,让它能跟上时代的步伐,保证退休人员的生活水平不下降。
定额调整:采取普惠制,每个人都能固定增加一笔钱,打个比方,直接加 60 元,不分职业高低、贡献大小,一视同仁,公平且直接,让每位退休人员都能感受到温暖。
倾斜调整针对特定人群,如高龄退休老人和艰苦边远地区的退休人员。高龄老人一般指70岁以上的退休人员,部分地区对65岁以上的老人也有倾斜调整。例如,71岁的老李,在每次养老金调整中都会因年龄因素获得额外待遇,而随着他年纪增加到80岁以上,倾斜标准可能进一步提高,养老金水平也会逐步增加。
(备注:数据仅供参考,具体以当地有关法规为准)