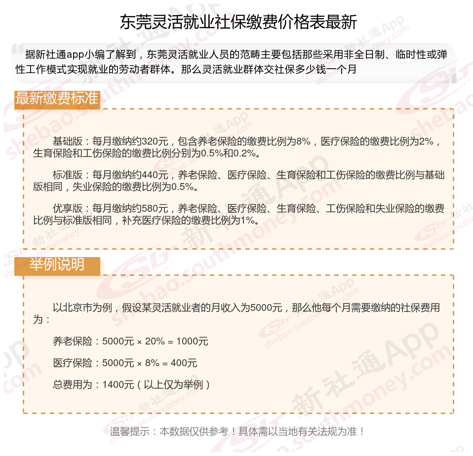
灵活就业社保养老保险缴费比例一般为20%,医疗保险缴费比例则根据当地法规而定。
那么,自由职业社保,要交多少钱一个月?根据新社通app-社保缴费查询工具提供的2025社保缴费标准详情数据:

据新社通app数据显示,东莞灵活就业养老保险缴费基数2024-2025年最新标准如下:
最低缴费基数:4546元;
个人缴费比例:20%;
(注:本文数据仅供参考,具体以当地缴费标准为准)
灵活就业社保养老保险缴费比例一般为20%,医疗保险缴费比例则根据当地法规而定。
那么,自由职业社保,要交多少钱一个月?根据新社通app-社保缴费查询工具提供的2025社保缴费标准详情数据:

据新社通app数据显示,东莞灵活就业养老保险缴费基数2024-2025年最新标准如下:
最低缴费基数:4546元;
个人缴费比例:20%;
(注:本文数据仅供参考,具体以当地缴费标准为准)
河北石家庄怎么算养老金,影响养老金标准的因素有哪些??
2025-11-02 19:08个人养老保险
济南养老退休金如何计算?工龄15年养老工资能拿多少?
2025-11-02 18:48个人养老保险
自己缴费18年,退休拿多少钱?(25/11/02)
2025-11-02 18:46个人养老保险
山东青岛27年工龄退休工资是多少?(25年11月2日)
2025-11-02 18:25个人养老保险
延安社保23年退休多少钱一个月?
2025-11-02 18:07个人养老保险
甘肃庆阳养老保险一个月要交多少钱,甘肃庆阳交15年养老保险退休后每月可以领多少?(11月2日)
2025-11-02 17:45个人养老保险
退休金是如何计算的?25/11/02
2025-11-02 17:27个人养老保险
退休金计算公式是什么?2025年11月2日
2025-11-02 16:47个人养老保险
赤峰社保缴费基数2025最新标准是多少钱,赤峰社保缴纳基数价格表11/02
2025-11-02 16:02个人养老保险
养老退休工资计算方法是什么?灵活人员社保缴费18年退休金能拿多少钱?(2025年11月2日)
2025-11-02 14:44个人养老保险
退休金2025计算方法是什么?11/02
2025-11-02 14:26个人养老保险