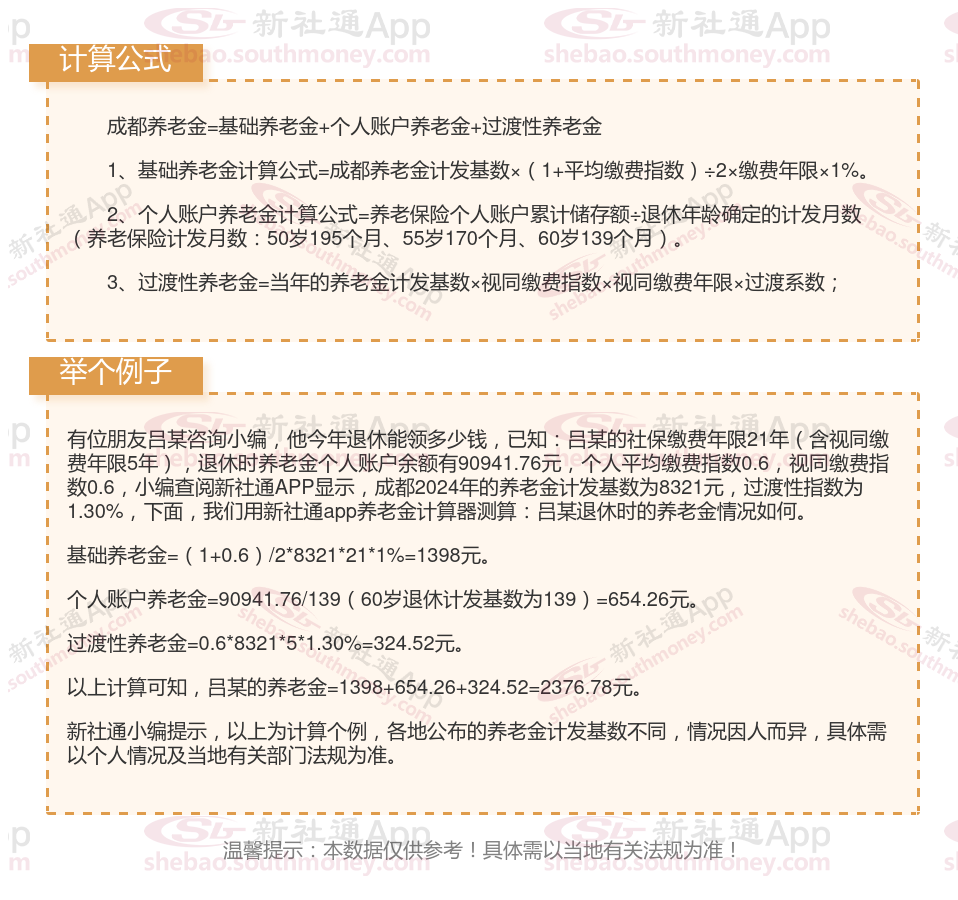
基础养老金=(养老金计发基数+养老金计发基数×平均缴费指数)÷2×累计缴费年限(含视同缴费年限)×1%;
个人账户养老金=退休时个人账户累计储存额÷退休年龄对应的计发月数139;

养老金调整方式哪些?
倾斜调整:关爱特殊群体
倾斜调整主要是向高龄退休人员、艰苦边远地区退休人员等特殊群体倾斜,体现了社会对他们的关怀。比如,某地,对于年满70周岁的退休人员,每月额外增加30元;对于艰苦边远地区的退休人员,每月再增加20元。这部分调整充分考虑了特殊群体的实际情况,让他们在养老金调整中能够得到更多的照顾。
挂钩调整:根据退休人员的缴费年限、养老金水平等因素进行调整,鼓励多缴多得、长缴多得。例如,企业退休人员与本人缴费年限挂钩,每满1年增加1.7元;机事单位退休人员则根据职务层级不同进行挂钩调整。
定额调整:采取普惠制,每个人都能固定增加一笔钱,打个比方,直接加 60 元,不分职业高低、贡献大小,一视同仁,公平且直接,让每位退休人员都能感受到温暖。
温馨提示:本数据仅供参考!具体需以当地有关法规为准!