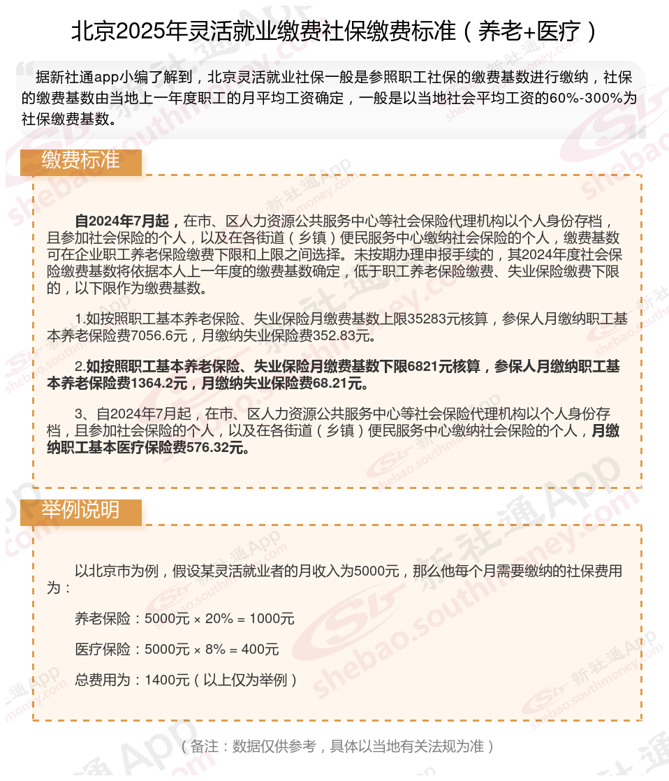
据新社通app数据显示,北京灵活就业人员养老缴费基数2024-2025年最新标准如下:
养老保险最低缴费基数为:6821元;
个人缴费比例:20%,个人缴费金额:1364.2元;
(注:本文数据仅供参考,具体以当地缴费标准为准)
个人交社保一个月多少钱?根据新社通app-社保缴费查询工具提供的2025社保缴费标准详情数据如下:

灵活就业养老:缴费基数以本省全口径城镇单位就业人员平均工资为参考,灵活就业人员可以在 60% - 300% 之间选择适当的缴费基数。缴费比例一般为缴费基数的20%,其中12%进入统筹账户,8%进入个人养老账户。
温馨提示:本数据源于网络,仅供参考!具体需以当地具体法规为准!