2025退休金计算方法:
基本养老金是我们退休后最主要的收入来源,由基本养老保险基金支付。它的计算公式为:每月基本养老金=(基本养老金计发基数+指数化月平均缴费工资)÷2×缴费年限×1%。
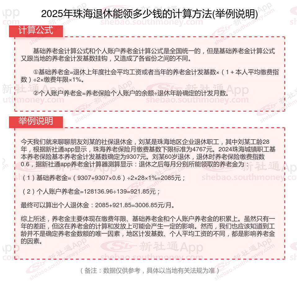
个人账户养老金=个人账户储存额÷计发月数(计发月数根据退休年龄和当时的人口平均寿命来确定。计发月数略等于(人口平均寿命-退休年龄)X12。目前50岁为195、55岁为170、60岁为139,不再统一是120了)。
过渡性养老金:过渡性养老金仅适用于 1996 年之前工作的人。具体资格和付款方式因地域而异。

养老保险怎么买最划算?
关于养老金怎么交最划算的问题,实际上取决于多个因素,包括个人的经济状况、年龄、健康状况、对未来养老需求的预期,以及所在地的社保方案等。以下是一些综合考虑这些因素后的看法:
选择合适的缴费档次:
城乡居民养老保险:缴费档次从低到高有多个选择,如300元至6000元不等。个人经济条件允许的情况下,可以考虑选择较高档次,以便将来获得更高的养老金收益。有关部门通常会对较高档次的缴费给予更多的补贴。
城镇职工养老保险:由单位和个人共同缴纳,单位缴纳部分计入统筹基金,个人缴纳部分记入个人账户。个人可以通过提高个人收入来增加缴费基数,从而提高未来的养老金待遇。
尽量延长缴费年限:
基本养老保险的缴费期限越长,未来领取的养老金就越高。因此,在可能的情况下,应尽量延长缴费年限,以获得更高的养老金待遇。
关注方案动态:
各地有关部门可能会根据当地经济发展情况调整养老金方案,包括缴费档次、补贴方案等。因此,定期关注方案变化,以便及时调整缴费计划。
选择计发基数高、有特殊照顾的地区:
不同地区养老金方案有所差异,部分地区的计发基数比较高,退休后能领取的养老金也越高。另外部分地区养老金方案会有优势,每年能够增加的基础养老金会更高一些。
综上所述,要使养老金缴纳最划算,需要根据个人实际情况和当地方案进行综合考虑和规划。同时,要关注方案变化和个人风险承受能力等因素的变化,以便及时调整缴费计划和投资方案。
温馨提示:本数据仅供参考!具体需以当地有关法规为准!