灵活就业人员应以上年度全省在岗职工月平均工资的60%至300%作为缴费基准。
那么,灵活就业者社保,要交多少钱一个月?根据新社通app-社保缴费查询工具提供的2025社保缴费标准详情数据:

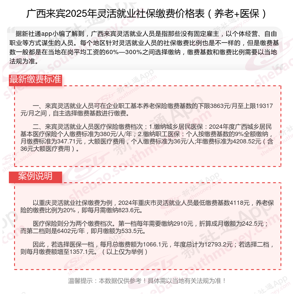
据新社通app数据显示,广西来宾灵活就业养老保险最低缴费基数为:4053.6元;个人的缴费比例分别为:20%;
个人缴费金额:810.72元。
(注:本文数据仅供参考,具体以当地缴费标准为准)
灵活就业人员应以上年度全省在岗职工月平均工资的60%至300%作为缴费基准。
那么,灵活就业者社保,要交多少钱一个月?根据新社通app-社保缴费查询工具提供的2025社保缴费标准详情数据:

据新社通app数据显示,广西来宾灵活就业养老保险最低缴费基数为:4053.6元;个人的缴费比例分别为:20%;
个人缴费金额:810.72元。
(注:本文数据仅供参考,具体以当地缴费标准为准)
2025许昌灵活就业工龄20年退休金多少钱一个月?影响退休金的因素有哪些?
2025-12-23 06:03个人养老保险
工龄27年退休工资多少?(2025/12/23)
2025-12-23 06:00个人养老保险
退休金计算方法是怎样的?2025/12/23
2025-12-23 05:43个人养老保险
缴22年150%养老保险,2025年退休,能领多少退休金?(25/12/23)
2025-12-23 05:23个人养老保险
退休金2025计算方法是什么?2025年12月22日
2025-12-22 23:00个人养老保险
儋州打工人社保一个月交多少钱?25/12/22
2025-12-22 22:59个人养老保险
重庆黔江社保交满16年,退休金每月领多少钱?(25年12月22日)
2025-12-22 22:43个人养老保险
2025养老金计算公式是什么?灵活就业人员社保缴费26年能拿多少钱?(12月22日)
2025-12-22 22:23个人养老保险
灵活就业人员养老金有多少?灵活就业人员缴费14年能拿多少工资?(25年12月22日)
2025-12-22 21:02个人养老保险
辽宁沈阳灵活就业工龄23年退休工资一个月多少钱?
2025-12-22 20:19个人养老保险
目前2025年广东东莞灵活就业社保养老金能领多少?
2025-12-22 19:58个人养老保险
4559退休养老金计算方法2025年一个月能领多少钱?25/12/22
2025-12-22 19:38个人养老保险
张掖社保退休金怎么算个人一年缴纳10361元,缴纳26年后退休金多少钱一个月?
2025-12-22 19:21个人养老保险
自己社保要交多少钱?2025-12-22
2025-12-22 18:57个人养老保险