交了这么多年社保你知道我们退休后能领多少钱吗?根据最新的社保退休金在线计算器,职工退休时的社保退休金由两部分组成:社保退休金=基础社保退休金+个人账户社保退休金。
据新社通app获悉,养老金确实是大众普遍关注的焦点,特别是对于那些即将或已经步入退休生活的人们来说,养老金的多少直接关系到他们晚年生活的质量。随着我国养老保险体系的不断完善和优化,养老金的计算方式也在持续更新和调整。退休时间、缴费年限以及缴费基数的不同,都会对最终领取的养老金数额产生显著影响。因此,及时了解并适应这些变化,对于保证个人退休后的生活水平具有重要意义。下面随新社通app小编一起来看看详情。
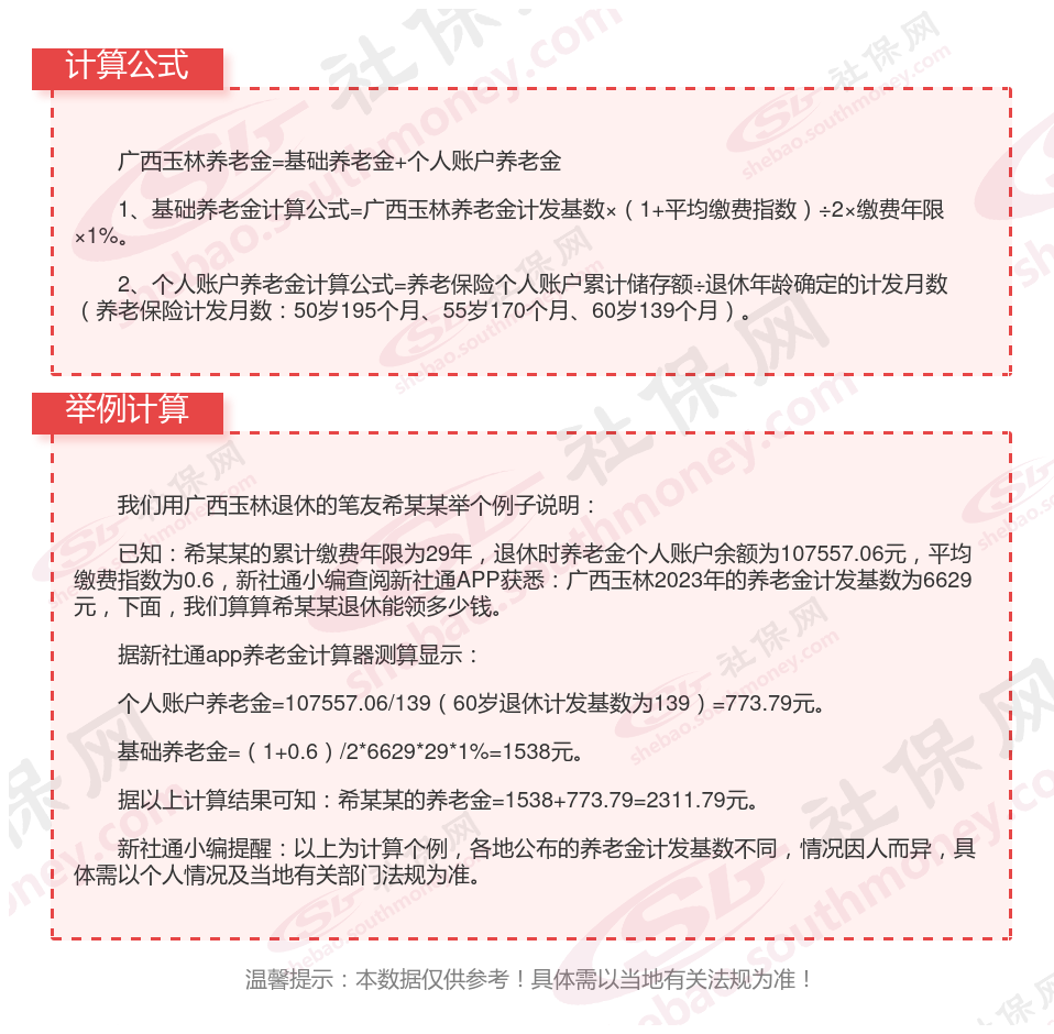
广西玉林退休工资养老金计算方法及公式2024年最新(举例说明)

》点击新社通app养老金计算器,轻松测算你的养老金!
广西玉林退休领取养老金的条件是什么?
养老保险是分好几种情况的,所以我们的养老金也是分好几种情况的,当我们领取养老金的时候,它们各自的领取条件是什么呢?
企业职工养老金领取条件
1、达到法定退休年龄,男年满60周岁,女工人年满50周岁,女干部年满55周岁;
2、已办理退休手续;
3、企业和职工按法规缴纳基本养老保险费;
4、个人缴费年限满15年及其以上。
城乡居民养老金领取条件
1、年满60周岁;
2、累计缴费满15年;
3、未领取法定的基本养老保险待遇。
新农保养老金领取条件
1、年满60周岁;
2、未享受城镇职工基本养老保险待遇的农村有户籍的老年人。
因病提前退休养老金领取条件
1、依照劳动鉴定程序,经市、区劳动能力鉴定会鉴定达到完全丧失劳动能力;
2、男年满50周岁、女年满45周岁的办理因病退休。
特殊工种提前退休养老金领取条件
1、退休年龄为男年满55周岁、女年满45周岁;
2、从事高空和特别繁重体力劳动满10年、从事高温和井下工作满9年、从事有害工作满8年。
广西玉林养老金计发基数是多少?附全国各地养老金计发基数排名前十,看看有哪些城市!
据新社通app获悉,广西玉林养老金计发基数为6629元,比上年度增长了2.9%左右。

温馨提示:本数据仅供参考!具体需以当地有关法规为准!
以上就是全部内容,希望对你有帮助,欢迎关注新社通app解锁更多社保专业资讯。