交了这么多年社保你知道我们退休后能领多少钱吗?根据最新的社保退休金在线计算器,职工退休时的社保退休金由两部分组成:社保退休金=基础社保退休金+个人账户社保退休金。
广西南宁退休金的计算方法是什么?据新社通app获悉,在社会保险日益完善的当今社会,除了需要对安全、健康投保,对于自己的晚年生活投保同样重要。我们通常会在15年内持续的参保养老保险,以保证在退休后能领取到相应的养老金。那么在广西南宁个人缴纳养老保险可以领到多少钱呢?下面就让新社通app小编为您详细介绍一下。
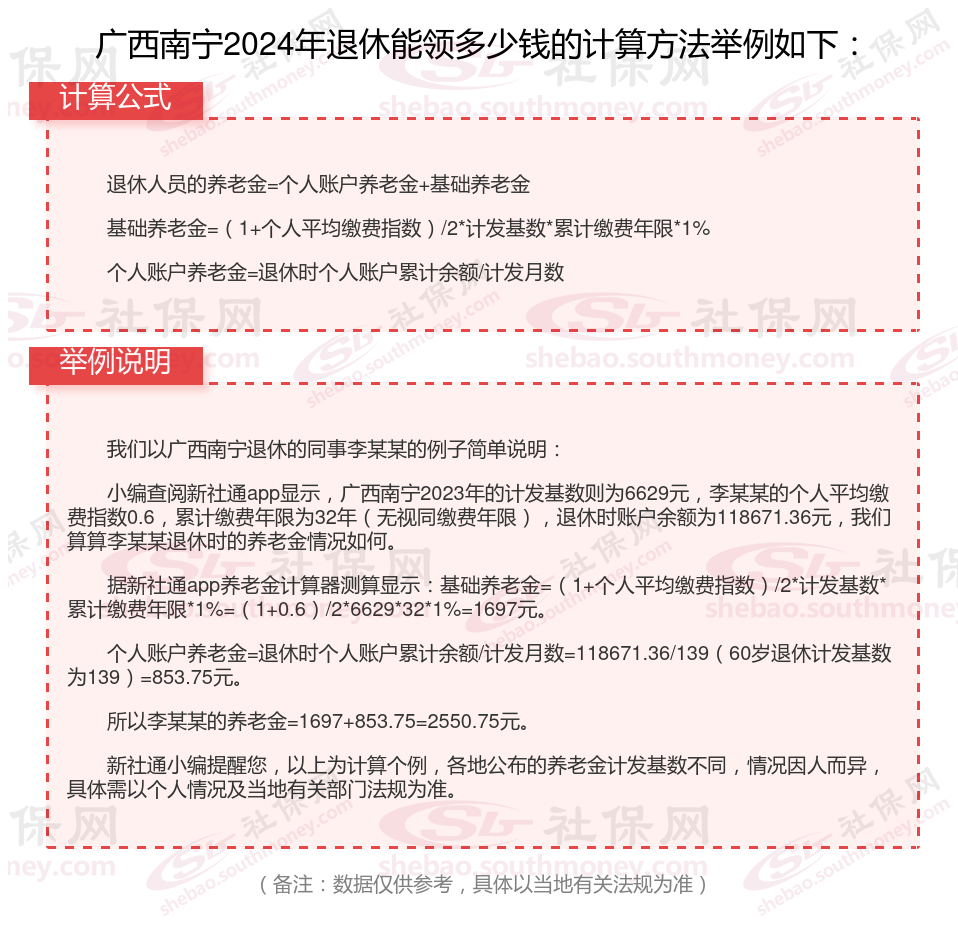
广西南宁退休工资养老金计算方法及公式2024年最新(举例说明)

》点击新社通app养老金计算器,轻松测算你的养老金!
广西南宁退休领取养老金的条件是什么?
广西南宁领取养老金的条件主要包括以下几点:
1.达到法定退休年龄。对于男性来说,通常是60周岁;对于女性工人(生产操作岗位),通常是50周岁;对于女性(管理和技术岗位),通常是55周岁。
2.累计缴费年限满15年。个人需参加基本养老保险并完成法规的缴费年限,如果累计缴费不满15年,其个人账户储存额将一次性支付给本人,并终止养老保险关系。
3.办理退休手续。在满足上述条件后,需经劳动有关部门批准,并办理相应的离退休手续。
此外,还有一些特殊情况允许提前退休,如从事特殊工种(如高空、井下、高温等劳动)或因病或非因工致残等情况下,可能允许在低于正常退休年龄时领取养老金。这些条件是全国性的基本标准,具体情况可能因地区而异,建议咨询当地的社保机构或相关部门以获取最准确的信息。
广西南宁养老金计发基数是多少?附全国各地养老金计发基数排名前十,看看有哪些城市!
据新社通app获悉,广西南宁养老金计发基数为6629元,比上年度增长了2.9%左右。

温馨提示:本数据源于网络,仅供参考!具体需以当地具体法规为准!
以上就是全部内容,希望对你有帮助,欢迎关注新社通app解锁更多社保专业资讯。