交了这么多年社保你知道我们退休后能领多少钱吗?根据最新的社保退休金在线计算器,职工退休时的社保退休金由两部分组成:社保退休金=基础社保退休金+个人账户社保退休金。
北京大兴社保交15年退休拿多少钱一个月?在人口老龄化的浪潮下,养老金问题逐渐浮出水面,成为大众关注的焦点。对于即将步入退休生活的人来说,了解2024年养老金的计算方法,无疑是规划未来生活的重要一环。养老金计算涉及多个因素,如缴费年限、缴费基数、当地经济水平等。参保人在规划退休生活时应充分了解自己的缴费情况和当地的养老金方案。下面新社通小编带您了解2024年养老金的计算方法的详情。
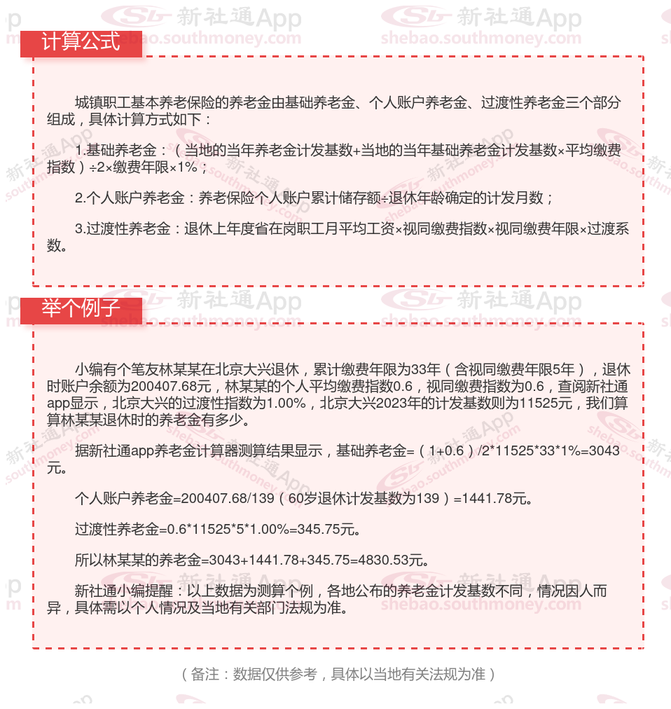
北京大兴退休工资养老金计算方法及公式2024年最新(举例说明)

》点击新社通app养老金计算器,轻松测算你的养老金!
北京大兴退休领取养老金的条件是什么?
养老保险是分好几种情况的,所以我们的养老金也是分好几种情况的,当我们领取养老金的时候,它们各自的领取条件是什么呢?
企业职工养老金领取条件
1、达到法定退休年龄,男年满60周岁,女工人年满50周岁,女干部年满55周岁;
2、已办理退休手续;
3、企业和职工按法规缴纳基本养老保险费;
4、个人缴费年限满15年及其以上。
城乡居民养老金领取条件
1、年满60周岁;
2、累计缴费满15年;
3、未领取法定的基本养老保险待遇。
新农保养老金领取条件
1、年满60周岁;
2、未享受城镇职工基本养老保险待遇的农村有户籍的老年人。
因病提前退休养老金领取条件
1、依照劳动鉴定程序,经市、区劳动能力鉴定会鉴定达到完全丧失劳动能力;
2、男年满50周岁、女年满45周岁的办理因病退休。
特殊工种提前退休养老金领取条件
1、退休年龄为男年满55周岁、女年满45周岁;
2、从事高空和特别繁重体力劳动满10年、从事高温和井下工作满9年、从事有害工作满8年。
北京大兴养老金计发基数是多少?附全国各地养老金计发基数排名前十,看看有哪些城市!
据新社通app显示,根据有关法规,2023年北京大兴企业职工基本养老金计发基数为每月11525元。与2022年北京大兴企业退休职工养老金计发基数11082元相比,2023年增加443元,增幅为4%。

温馨提示:本数据源于网络,仅供参考!具体需以当地具体法规为准!
以上就是全部内容,希望对你有帮助,欢迎关注新社通app解锁更多社保专业资讯。