交了这么多年社保你知道我们退休后能领多少钱吗?根据最新的社保退休金在线计算器,职工退休时的社保退休金由两部分组成:社保退休金=基础社保退休金+个人账户社保退休金。
据新社通app获悉,随着2024年的到来,养老金的计算公式也备受关注。毕竟,养老金对于每一位退休人员来说,都是关乎生活质量的重要收入来源。
然而,许多退休人员可能并不清楚自己的养老金是如何计算得出的。养老金的计算遵循一个标准公式,这个公式在不同地区虽然会因具体数据而有所差异,但基本框架是一致的。要准确计算自己的养老金,你需要了解并代入自己的相关数据。下面随新社通app小编一起来看看每个月交那么多社保,2024年退休到底能领多少钱?
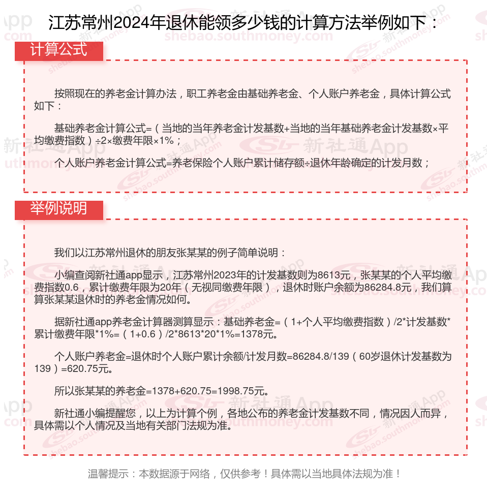
江苏常州退休工资养老金计算方法及公式2024年最新(举例说明)

》点击新社通app养老金计算器,轻松测算你的养老金!
江苏常州退休领取养老金的条件是什么?
职工按月领取基本养老金必须具备三个条件:
1、达到法定退休年龄,并已办理退休手续;
2、所在单位和个人依法参加养老保险并履行了养老保险缴费义务;
3、个人缴费至少满15年(过渡期内缴费年限包括视同缴费年限)。目前,我国的企业职工法定退休年龄为:男职工60岁;从事管理和科研工作的女职工55岁;从事生产和工勤辅助工作的女职工50岁,自由职业者、个体工商户女年满55周岁。
江苏常州养老金计发基数是多少?附全国各地养老金计发基数排名前十,看看有哪些城市!
据新社通app显示,江苏常州2023年职工养老金计发基数终于迎来公布——2023年江苏常州企业职工养老金计发基数为8613元。比上一年增加304元,增长3.66%。

(备注:数据仅供参考,具体以当地有关法规为准)
以上就是全部内容,希望对你有帮助,欢迎关注新社通app解锁更多社保专业资讯。