交了这么多年社保你知道我们退休后能领多少钱吗?根据最新的社保退休金在线计算器,职工退休时的社保退休金由两部分组成:社保退休金=基础社保退休金+个人账户社保退休金。
据新社通app获悉,2024年来了,很多广西北海临近退休的老人在关注2024年退休的话,广西北海养老金会怎么算?随着我国养老保险体系的逐步深化与改进,养老金的计算方式也在不断地更新调整。退休时间、缴费年限以及缴费基数的差异,均会对最终养老金的数额产生显著影响。下面随新社通app小编一起来了解广西北海社保退休工资2024计算公式及广西北海养老保险要交多少钱吧!
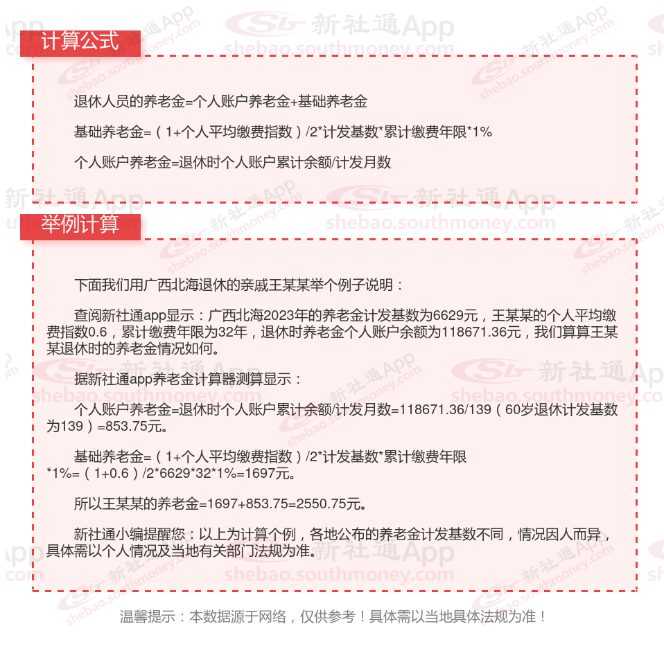
广西北海退休工资养老金计算方法及公式2024年最新(举例说明)

》点击新社通app养老金计算器,轻松测算你的养老金!
广西北海退休领取养老金的条件是什么?
根据有关法规:“参加基本养老保险的个人,达到法定退休年龄时累计缴费满十五年的,按月领取基本养老金。 参加基本养老保险的个人,达到法定退休年龄时累计缴费不足十五年的,可以缴费至满十五年,按月领取基本养老金;也可以转入新型农村社会养老保险或者城镇居民社会养老保险,按照法规享受相应的养老保险待遇。”
其养老金的领取条件为:
1、本人达到法定退休年龄并办理了退休手续;
2、所在单位和个人依法参加基本养老保险并履行缴费义务;
3、个人累计缴费时间满15年。
广西北海养老金计发基数是多少?附全国各地养老金计发基数排名前十,看看有哪些城市!
2023年广西北海的养老金计算基数设定为6629元,这一基数的确定对于计算当年退休人员的养老金具有关键性作用。涨幅情况:与2022年的养老金计发基数6442元相比,2023年的基数增加了187元,同比上涨了2.9%。

温馨提示:本数据仅供参考!具体需以当地有关法规为准!
以上就是全部内容,希望对你有帮助,欢迎关注新社通app解锁更多社保专业资讯。