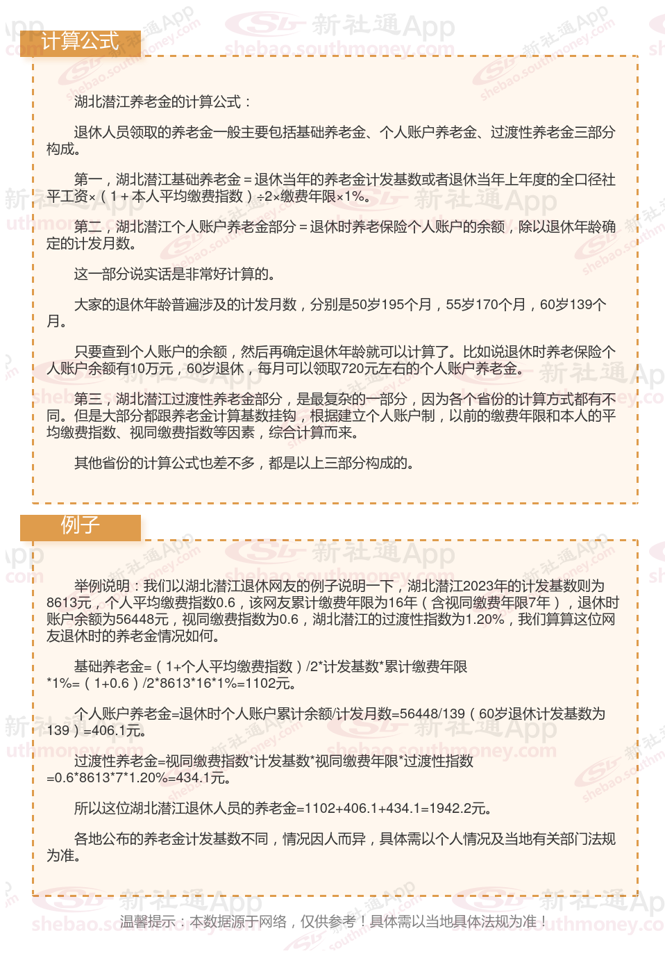
湖北潜江公布2023年养老金计发基数,退休养老金涨多少怎么算?湖北潜江2023年养老金计发基数已经公布为8613元,这一数据对退休人员的养老金待遇产生了重要影响。涨幅情况(如2023年比2022年增加了82元,涨幅0.96%)
据新社通app获悉,湖北潜江最新养老金计发基数公布啦!2024年养老金重算补差正在推进,对于2024年新退休人员来说,大家十分关注的湖北潜江养老金重算补发,目前全国大部分地区公布了2023年养老金计发基数,那么,湖北潜江养老金计发基数公布后2023年新退休人员补差怎么算?哪些人可以参与重算补发呢?下面就随新社通app小编一起来看看详情吧。

2023年最新湖北潜江养老金计发基数是多少?
据新社通app获悉,湖北潜江2023年养老金计发基数为8613元,比去年增加了0.96%左右。这一增长将有助于提高湖北潜江退休人员的养老金水平,让他们在老年生活中得到更好的保险。
全国2023年养老金计发基数排名前十的城市,看看有你的城市吗?在这里简单分享一下:

湖北潜江养老金重算补发的资格条件是什么?
3类人不能补发养老金
1.未完成养老金资格认证的人
方案法规,只有完成养老金资格认证的人才有资格获得补发。因此,如果您尚未完成认证程序,将无法享受这一方案带来的好处。
2.未缴纳养老保险的人
养老金补发方案的一个重要前提是,受益人必须已经缴纳了一定的养老保险费用。如果您从未缴纳过养老保险,那么将无法获得补发资格。
3.养老金资格认证未通过的人
养老金的重新计算和补发方案,需要满足以下三个关键资格条件:
1. 退休人员: 这一方案变动只适用于已经退休的人,不包括城乡居民。
2. 2023年退休: 只有在2023年1月1日之后退休的人才有资格参与养老金的重新计算和补发。
3. 正常领取养老金: 只有正常领取养老金的人才能享受到这一方案的益处。
即使完成了养老金资格认证,但未通过审核的人也将无法享受补发方案的好处。这强调了在申请认证时准确提供信息的重要性。
2024年湖北潜江养老金重算后补发多少的计算公式(举例说明)
湖北潜江养老金计发基数公布,会安排重新核算养老金,并进行差额补发,少数地区可能会延迟到次年才补发到位。
养老金有多少补发呢?首先一起来看以下看这个计算公式:
基础养老金=养老金计发基数×(1+本人月平均缴费指数)÷2×累计缴费年限(含视同缴费年限)×1%
养老金计发基数,新旧基数替换,则可以计算出差额。
举个例子,如果您是2023年3月湖北潜江退休的,个人平均缴费指数为0.6,缴费年限为21年,8月重算补发,补发3-7月共5个月差额,据新社通app计算器显示:
原基础养老金=8531×(1+0.6)÷2×21×1%=1433.21元
新基础养老金=8613×(1+0.6)÷2×21×1%=1447元
补发差额=(1447-1433.21)=13.79元/月×补发5个月=68.95元
综上,这个例子基础养老金一共能补发68.95元。
各地公布的养老金计发基数不同,个人情况也因人而已,重算补发金额也各人不同,但能确定的是,养老金计发基数肯定上调,调整金额接下来几个月会陆续补发到位!
(备注:数据仅供参考,具体以当地有关法规为准)
以上就是湖北潜江养老金计发基数的全部内容,希望对你有帮助,欢迎关注新社通app解锁更多社保专业资讯。