贵州贵阳公布2023年养老金计发基数,退休养老金涨多少怎么算?据新社通app显示,贵州贵阳2023年的养老金计发基数已经确定为6857.58元/月。与2022年相比,贵州贵阳2023年的养老金计发基数上涨了59.58元,涨幅为0.88%。这一基数用于核算2023年1月1日至12月31日期间退休人员的养老金待遇。
关于贵州贵阳2024年养老金计发基数,根据目前的公开信息,尚未有具体的正式数据公布。近年来,随着社会经济的发展和职工工资水平的提高,贵州贵阳的养老金计发基数也呈现出稳步增长的趋势。2023年1月1日至12月31日,贵州贵阳城镇职工基本养老保险计发基数为6857.58元/月。那么,2024年贵州贵阳养老金计发基数公布后能补发多少钱怎么算?

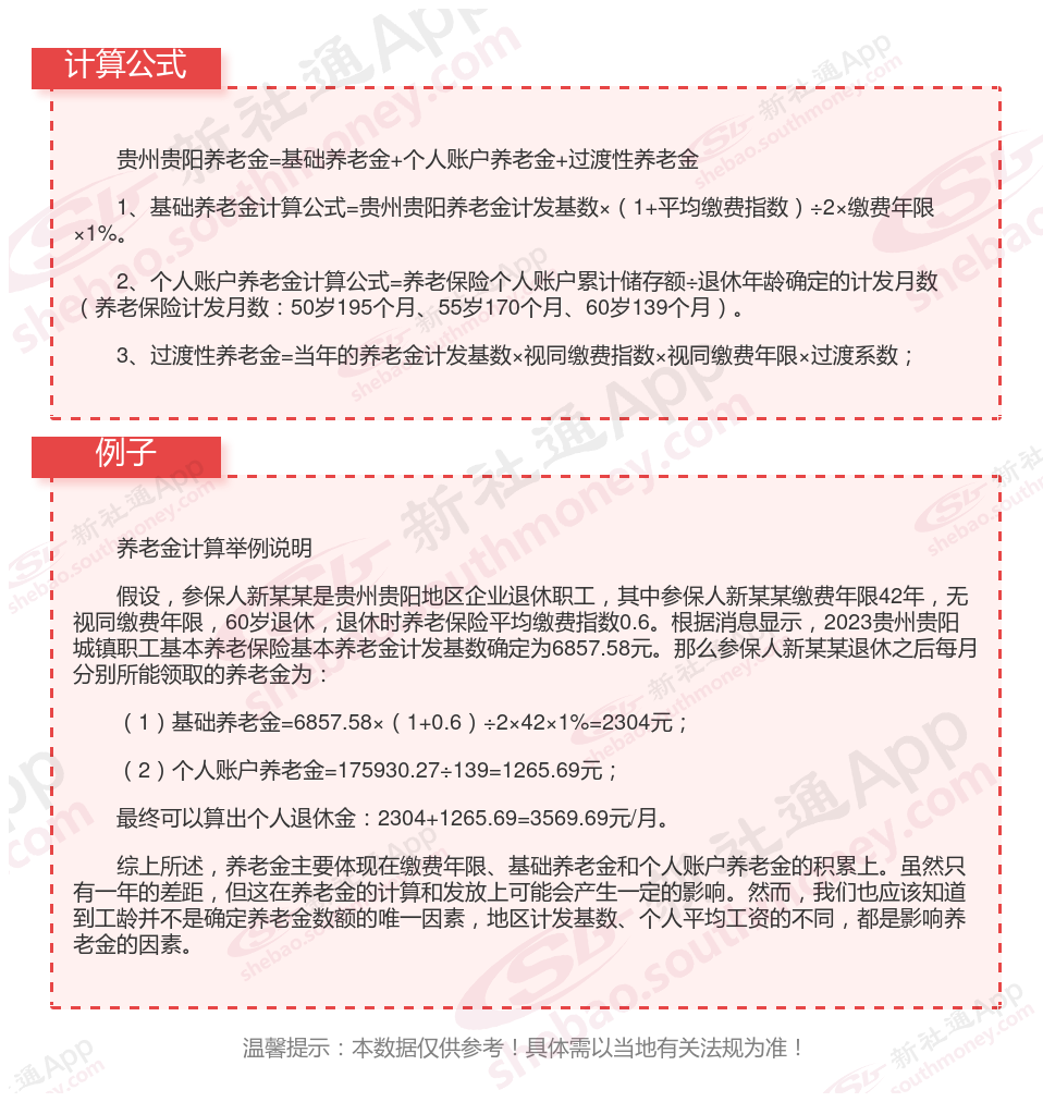
2023年最新贵州贵阳养老金计发基数是多少?
据新社通app显示,贵州贵阳2023年的养老金计发基数公布了,确定贵州贵阳企业职工和事业单位人员的基本养老金按照6857.58元计发,上涨了59.58元,上调的幅度是0.88%。
全国2023年养老金计发基数排名前十的城市,看看有你的城市吗?在这里简单分享一下:

贵州贵阳养老金重算补发的资格条件是什么?
养老金重算补发需要满足以下条件:
1.身份条件:
需要是职工养老保险的退休参保人。这是因为只有职工养老保险参保人的基础养老金是由统筹账户进行发放的,而养老金重算补发的部分是基础养老金的重新计算得出的差额。
2.时间条件:
必须是本年度办理了退休手续的人员。养老金重算补发是针对本年度退休人员进行发放,因为只有本年度的计发基数发生变化,需要对于基础养老金进行重新计算。
需要在本年度计发基数公布之前退休的人员。这是因为本年度计发基数公布之后退休的人员,都是按照新的计发基数进行发放养老金的,所以没有重算补发的必要。
3.状态条件:
退休人员需要处于养老金正常发放状态。这意味着退休人员需要定时开展养老待遇认证,才可以正常享受相应的养老金待遇。
4.缴费条件:
缴纳养老保险满15年。这是为了确保退休人员为个人养老金账户做出了足够的贡献,保证退休后的基本生活。
缴费基数要足额。即在工作期间所缴纳的养老保险费用需要达到一定的金额,这是为了防止有人通过缴费最低的方式来满足其他条件,从而获得不公平的优惠。
5.特定情况:
对于部分事业单位已退休的“中人”,即调整前参加工作、调整后退休的人员,他们也将获得差额补发。
对于事业单位退休人员的职业年金补发,也是提高退休人员待遇的补充养老保险制。
6.过渡性养老金条件(针对特定人群):
1995年12月31日以前参保,2024年1月1日后办理退休手续的人员,其过渡性养老金将按照特定公式进行计算,并分三年过渡到全额发放。
以上条件是为了确保养老金重算补发的公平性和合理性,保证退休人员的权益。请注意,具体条件可能因地区和方案差异而有所不同,建议咨询当地社保部门以获取最准确的信息。
2024年贵州贵阳养老金重算后补发多少的计算公式(举例说明)
贵州贵阳养老金计发基数公布,会安排重新核算养老金,并进行差额补发,少数地区可能会延迟到次年才补发到位。
养老金有多少补发呢?首先一起来看以下看这个计算公式:
基础养老金=养老金计发基数×(1+本人月平均缴费指数)÷2×累计缴费年限(含视同缴费年限)×1%
养老金计发基数,新旧基数替换,则可以计算出差额。
举个例子,如果您是2023年3月贵州贵阳退休的,个人平均缴费指数为0.6,缴费年限为42年,4月重算补发,补发3-4月共1个月差额,具体计算如下:
原基础养老金=6798×(1+0.6)÷2×42×1%=2284.13元
新基础养老金=6857.58×(1+0.6)÷2×42×1%=2304元
补发差额=(2304-2284.13)=19.87元/月×补发1个月=19.87元
如果您是“退休中人”,有“视同缴费年限”,“过渡养老金”也会一并重算补发,全国通用的计算公式如下:
过渡性养老金=养老金计发基数×本人平均视同缴费指数×视同缴费年限×过渡系数(大约在1.0-1.4之间,各地不同)×1%
其中过渡系数各地不尽相同,贵州贵阳过渡系数是1.40%,8年视同缴费年限,视同缴费指数是0.6,能补发多少?
原过渡性养老金 =6798×0.6×8×1.40×1%=456.83元
新过渡性养老金 =6857.58×0.6×8×1.40×1%=460.83元
补发差额=(460.83-456.83)=4元/月×补发1个月=4元
综上,这个例子基础养老金补发差额19.87元,过渡性养老金补发差额4元,一共能补发23.87元。
各地公布的养老金计发基数不同,个人情况也因人而已,重算补发金额也各人不同,但能确定的是,养老金计发基数肯定上调,调整金额接下来几个月会陆续补发到位!
温馨提示:本数据仅供参考!具体需以当地有关法规为准!
以上就是贵州贵阳养老金计发基数的全部内容,希望对你有帮助,欢迎关注新社通app解锁更多社保专业资讯。