交了这么多年社保你知道我们退休后能领多少钱吗?根据最新的社保退休金在线计算器,职工退休时的社保退休金由两部分组成:社保退休金=基础社保退休金+个人账户社保退休金。
当我们社保缴费满后达到退休年龄,许多人都会好奇,江苏常州每个月究竟能够领取多少养老金呢?据新社通app获悉,不同地区在养老金计算上可能存在差异,有的地方采用平均工资作为计算基础,而有的地方则更侧重于个人账户的累计金额。这种差异使得养老金的计算变得更为复杂,但也更加贴近当地的实际情况。
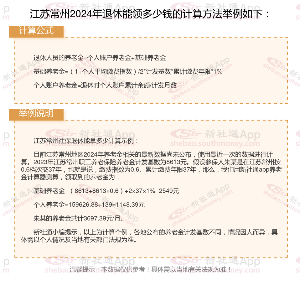
为了更加精确地了解自己未来每月能够领取的养老金金额,我们需要深入了解并掌握养老金的计算方法通过了解养老金的计算方式和影响因素,我们可以更好地规划自己的退休生活,确保生活质量不会因为退休而大幅下降。那么,社保交退休,每月能领取多少钱的养老金?下面随新社通app小编一起来看看江苏常州2024年养老金计算公式。
江苏常州退休工资养老金计算方法及公式2024年最新(举例说明)

》点击新社通app养老金计算器,轻松测算你的养老金!
江苏常州退休领取养老金的条件是什么?
江苏常州养老金领取条件因不同的养老保险类型和地区方案可能有所差异。以下是一般情况下的养老金领取条件:
一、企业职工养老金领取条件:
达到法定退休年龄:男年满60周岁,女工人年满50周岁,女干部年满55周岁。
已办理退休手续。
企业和职工按法规缴纳基本养老保险费。
个人缴费年限满15年及其以上。
二、城乡居民养老金领取条件:
年满60周岁。
累计缴费满15年。
未领取法规的基本养老保险待遇。
三、新农保养老金领取条件:
年满60周岁。
未享受城镇职工基本养老保险待遇的农村有户籍的老年人。
此外,还有一些特殊情况下的养老金领取条件,如特殊工种提前退休养老金领取条件和因病或非因工致残退休养老金领取条件。特殊工种如从事高空和特别繁重体力劳动满一定年限、从事高温和井下工作满一定年限、从事有害工作满一定年限的职工,在达到特定的退休年龄和缴费年限条件下,可以提前退休并领取养老金。因病或非因工致残的职工,在经有关部门确认完全丧失劳动能力,并满足特定的年龄和缴费年限条件下,也可以领取养老金。
请注意,这些只是一般性的养老金领取条件,具体的方案法规可能因地区而异。因此,可以咨询当地的社保机构或相关部门,以获取最准确的信息。同时,随着方案的不断调整和更新,养老金领取条件也可能发生变化,请密切关注相关方案的最新动态。
江苏常州养老金计发基数是多少?附全国各地养老金计发基数排名前十,看看有哪些城市!
据新社通app获悉,江苏常州2023年养老金计发基数为8613元,比去年增加了3.66%左右。这一增长将有助于提高江苏常州退休人员的养老金水平,让他们在老年生活中得到更好的保险。

温馨提示:本数据源于网络,仅供参考!具体需以当地具体法规为准!
以上就是全部内容,希望对你有帮助,欢迎关注新社通app解锁更多社保专业资讯。